NPC1397BG应用电路图

kp321x应用电路图.jpg
图片尺寸803x563
139及139a,b,c收信机的区别及其电路
图片尺寸1800x1211
ha1397功率放大电路(应用电路)
图片尺寸1415x553
1397.png
图片尺寸958x605
ir2103在电动自行车中的应用 - ic应用电路图 - 电子发烧友网
图片尺寸777x414
【ncp1397a , ncp1397b高性能谐振与模式控制器集成高压drivers的ncp
图片尺寸850x1100
ncp5422a应用电路
图片尺寸647x441
ncp1396
图片尺寸876x517
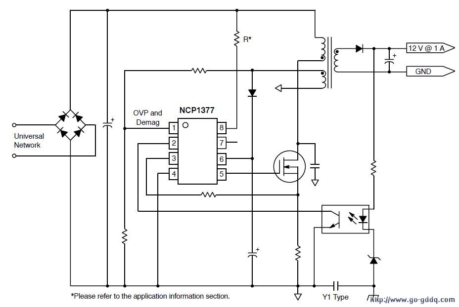
ncp1377b_电子设计应用_电子设计产品方案--华强电子网
图片尺寸928x622
脉宽调制型开关稳压电源控制器sg3524应用电路图
图片尺寸2512x1744
数电实验三全加器应用
图片尺寸1080x697
应用于多媒体音响
图片尺寸800x600
规格参数,特点,内部结构,可替代型号,典型电路图及应用电路实例
图片尺寸522x310
lm1876集成电路的典型应用电路图
图片尺寸650x384
以太网应用原理图
图片尺寸3406x2522
集成功率放大器应用参考电路
图片尺寸600x436
气体放电管与压敏串联应用时谁会先导通
图片尺寸566x352
cd4052能替换mc14052吗_cd4052的典型应用电路图
图片尺寸475x373
pr6228t引脚图pr6228t典型应用电路
图片尺寸805x549
p8302a应用电路(手机充电器中的应用)
图片尺寸718x391