PI染色

如题,dapi染色,请问这样的结果能看到凋亡吗?
图片尺寸1280x1024
【求助】dapi染色后的图片分析
图片尺寸2560x1920
【求助】肺组织切片用pi染色出现杆状荧光,是组织被细菌污染了吗
图片尺寸512x512
急求帮助, 最近做免疫荧光 ,最后核染色用的是直接带有dapi
图片尺寸2592x1944
propidium iodide (pi)/rnase staining solution #4087
图片尺寸520x350
晚期肺癌抗血管生成治疗的新进展精彩讲座以飨读者
图片尺寸609x620
pi染色法测细胞周期ppt
图片尺寸800x600
还有aopi染色焦距问题如何处理?如下
图片尺寸3072x2348
碘化丙啶pi染色液(50ug/ml)10ml rebio r100032
图片尺寸800x800
【实验求助】dapi染色结果分析
图片尺寸600x613
求帮忙看看dapi染色有没有凋亡
图片尺寸1360x1024
yo-pro-1/pi细胞凋亡与坏死检测试剂盒(c1075s)
图片尺寸523x270
calcein/pi细胞活性与细胞毒性检测试剂盒(c2015s)
图片尺寸800x224
figure 2 利用dapi/pi染色检测骨肉瘤细胞saos-2凋亡.
图片尺寸1268x559
最近刚开始做核染 好多问题都不懂 刚做了两次hoechst33342/pi双染
图片尺寸2592x1944
骨髓涂片,pox染色,10×100倍
图片尺寸918x905
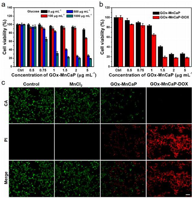
深圳大学黄鹏团队acsnano整合多种疗法可智能释药的仿
图片尺寸640x660
应用检测 1,细胞染色结果 a为calcein-am染色图,b为pi染色图,c
图片尺寸710x497
b, c) nir-ii 激光照射下,pi染色的 clsm 图像图 5.
图片尺寸824x801
piho荧光双染色法检测细胞凋亡实验中如何分辨凋亡细胞
图片尺寸800x599