SN51DP背光升压电路图

背光升压电路原理图
图片尺寸1524x586
mp3显示屏背光升压电路图.png
图片尺寸765x501
lcd背光灯升压电路
图片尺寸978x478
海尔le32a31型液晶彩电背光通病检修
图片尺寸1548x925
背光逆变器驱动
图片尺寸1081x838
液晶显示屏背光灯供电电路
图片尺寸1194x1020
背光亮度控制电路
图片尺寸482x386
led背光恒流驱动器的设计方案,附电路图,物料清单,规格文件,印刷电路
图片尺寸589x461
它主要由背光控制电路,驱动输出与高压形成电路,保护检测电路组成.
图片尺寸3016x2052
升压型-电路图-电子产品世界
图片尺寸1340x894
led液晶屏 恒流源 升压板 驱动led背光灯高压板 原理图.
图片尺寸1440x1080
升压型背光应用或便携式产品led驱动器- ruw3301
图片尺寸1140x580
比较完善的液晶彩电电源电路,为了降低待机状态开关电源的损耗,将开关
图片尺寸2753x1133
这dc-dc升压板子怎样才能输出10.4v?
图片尺寸387x277
图1 升压型背光驱动
图片尺寸668x243
背光驱动电路的制作方法
图片尺寸1000x529
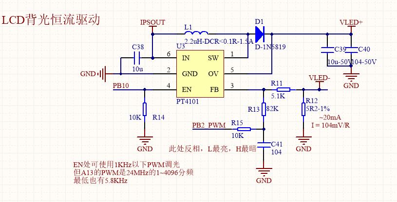
背光电路使用pt4101,可支持2~8颗 led串联,典型20ma恒流驱动.
图片尺寸815x416
oz9902引脚功能图18,led背光驱动控制部分电路原理图示1,驱动电路升压
图片尺寸511x393
led背光芯片tps61169升压不够只有8.5v
图片尺寸1172x609
液晶屏背光板 工作原理及维修
图片尺寸729x453