T2DM

2型糖尿病(t2dm)是一种复杂的内分泌和代谢疾病,遗传和环境因素相互
图片尺寸640x385
关注肾功能分期 「循」t2dm的安全降糖之策 - 好大夫在线
图片尺寸1346x530
中国证据:t2dm患者bmi与死亡率呈u型相关-medsci.cn
图片尺寸1110x774
t2dm的流行,早期发育和表观遗传学:中国饥荒的影响
图片尺寸1596x578
diabetologia:t2dm心脏自主神经病变可预测肾功能下降
图片尺寸504x270
表 t2dm组和健康对照组各项临床指标的比较
图片尺寸1008x752
基于静息态度中心度的t2dm共病抑郁脑功能研究
图片尺寸685x499
需要对非亚洲人群nafld患者发生t2dm的风险进行验证,和单纯脂肪变相比
图片尺寸647x900
2021年ada指南t2dm治疗用药的十项推荐意见
图片尺寸909x609
云序客户if83血清eccdna测序助力t2dm糖尿病生物标志物新发现
图片尺寸654x386
t2dm相关基因
图片尺寸1080x855
t2dm合并ckddppiv抑制剂怎么选
图片尺寸1080x690
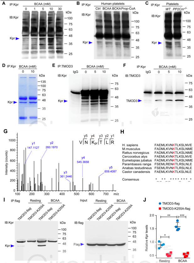
图 bcaa代谢紊乱对t2dm
图片尺寸4016x2800
云序客户if83血清eccdna测序助力t2dm糖尿病生物标志物新发现
图片尺寸825x724
"内外兼修谈控糖"-初诊t2dm患者如何选择后续治疗方案?
图片尺寸754x433
纪立农教授t2dm患者体重特征不同新型降糖药物治疗获益一致
图片尺寸660x396
多种口服降糖药联合效果不佳血糖变异性大长病程t2dm患者如何治疗
图片尺寸742x392
云序客户if83血清eccdna测序助力t2dm糖尿病生物标志物新发现
图片尺寸787x375
哈佛大学专家告诉你如何告别t2dm
图片尺寸640x453
潜在作用,通过评估血小板活化标志物来测量t2dm患者血小板的激活水平
图片尺寸618x837