TTL电平

通信协议问题多耗时长优利德全新工业测试仪即可快速精确解决
图片尺寸789x308
ttl电平与cmos电平
图片尺寸541x470
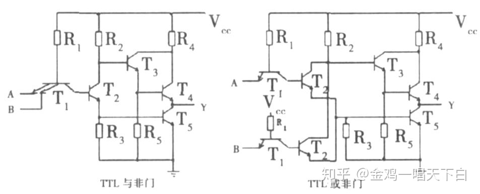
ttl电平
图片尺寸562x397
ttl-rs-232逻辑电平时序图
图片尺寸765x644
ttl和cmos的逻辑电平图
图片尺寸575x431
1 1 低电平 0 高电平 1 高电平 1 低电平 1 低电平 1
图片尺寸1080x810
ttl电平信号和rs232信号波形对比
图片尺寸978x731
ttl电平传输协议
图片尺寸1055x697
9《带电粒子在电场中的运动》1课件(新人教版选修3-1)ppt
图片尺寸1080x810
rs485去接收ttl电平的串口数据,真的可行吗?
图片尺寸794x534
12,低电平输入时的噪声容限vnl =vilmax-volmax =voff-volmax 高电平
图片尺寸650x586
下图是上面芯片接收时的波形,蓝色为ttl,黄色为232电平.
图片尺寸4608x3456
串行数据电平标准rs232rs485ttl对比与总结
图片尺寸542x183
ttlrs232rs485电平标准
图片尺寸1080x487
串行数据电平标准rs232rs485ttl对比与总结
图片尺寸501x212
rs232电平,cmos电平,ttl电平是什么,区别是什么?
图片尺寸554x394
【高考调研】2014届高考物理一轮复习 8-4带电粒子
图片尺寸1080x810
ttl接地是高电平还是低电平ttl与cmos集成ic
图片尺寸953x386
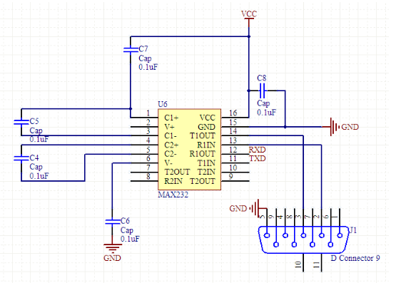
ttl电平到rs232电平的转换电路
图片尺寸597x299
分立元件rs232c转ttl电平电路只能接收不能发送原因
图片尺寸1300x527