ad转换模块原理图

ad转换电路
图片尺寸1080x940
ad转换简单电路图
图片尺寸593x339
ad转换电路的疑问
图片尺寸700x519
ad转换器的介绍
图片尺寸645x334
工作原理xpt2046是一种典型的逐次逼近型数模转换器(sar adc),包含了
图片尺寸1040x648
51单片机外围模块ad模数转换
图片尺寸700x368
ad转换电路设计
图片尺寸1001x340
yl-40 ad模块原理图
图片尺寸2522x2522
逐次逼近式ad转换器原理图
图片尺寸1080x1080
数模转换模块仿真电路.png
图片尺寸1143x653
基于stm32f10 ads1115芯片模转换器 数据采集系统
图片尺寸793x458
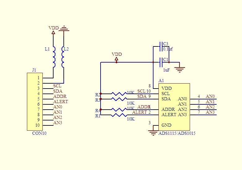
arduino uno驱动ads1115模数转换模块
图片尺寸782x549
双积分式ad转换器原理图
图片尺寸1080x1080
温度采集ad转换电路
图片尺寸747x901
单片机小白学习之路(三十七)---ad转换
图片尺寸574x518
ad转换
图片尺寸493x298
51单片机与adc0809做ad转换(电路图附程序)
图片尺寸954x803
经验ad转换电路图大全
图片尺寸480x603
双积分式ad转换器原理图
图片尺寸564x289
ad模块原理图
图片尺寸885x442