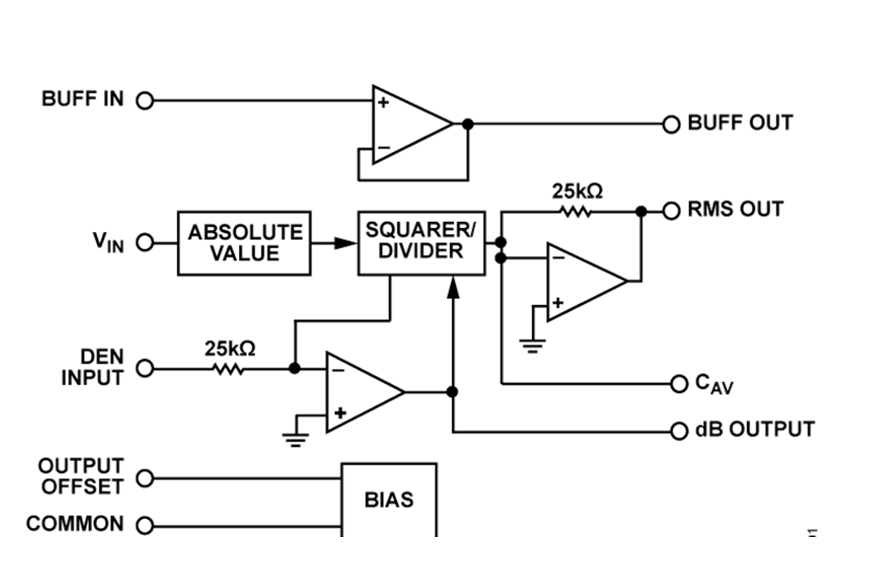
ad633引脚图及功能

ad633四象限乘法器中文资料
图片尺寸1860x2631
ad633四象限乘法器中文资料
图片尺寸279x226
ad633,ad633 pdf中文资料,ad633引脚图,ad633电路
图片尺寸850x1100
ad9364:高性能射频芯片的秘密
图片尺寸1080x1064
我们的解决方案来了!
图片尺寸612x408
🔧 快速确定八脚芯片焊接方向的秘诀!🔧
图片尺寸800x770
ad7606bstz(adi adc芯片)引脚图及中文参数
图片尺寸640x416
雖:
图片尺寸2266x3085
图片尺寸1807x1205
ad633,ad633 pdf中文资料,ad633引脚图,ad633电路
图片尺寸850x1100
图片尺寸2160x2880
g1四,引脚说明fp6276bxr-g1fp6276bxr-g1五,封装外观fp6276
图片尺寸834x352
恒凯微ic—sl5316 无感式升压, f类,5w音频功率放大器
图片尺寸1115x747
图片尺寸1080x1080
ad633,ad633 pdf中文资料,ad633引脚图,ad633电路
图片尺寸850x1100
me6219ldo稳压三脚芯片 原装现货 稳定供应
图片尺寸750x887
采用pmw方式的mppt太阳能板升压充电电路cn3306
图片尺寸1920x891
ne5532 ad827 opa2604四声道前置板前级板运放模块放大板前音放
图片尺寸2520x2520
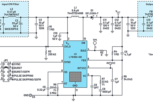
汽车电子常用外围硬件电路图
图片尺寸1080x1440
微盟科技代理商me6211c33m5g线性稳压器
图片尺寸750x1061