ad835乘法器电路

一种常用模拟乘法器电路 - 知乎
图片尺寸699x485
ad835乘法器电路图
图片尺寸713x741
ad835引脚有负的直流,怎么解决
图片尺寸652x499
乘法器电路设计方案汇总(五款模拟电路设计原理及仿真程序分享)
图片尺寸448x346
乘法器模块ad835混频器宽带调制解调
图片尺寸800x800
单ad835模拟乘法器模块v2.0 pcb和原理图
图片尺寸686x590
图片尺寸904x490
单路ad835模拟乘法器模块 250mhz宽带 四象限乘法器 调制解调器
图片尺寸800x800
测量高频pwm实时功率的乘法器电路
图片尺寸400x230
ad835放大乘法器模块pcb和原理图ths3202
图片尺寸607x486
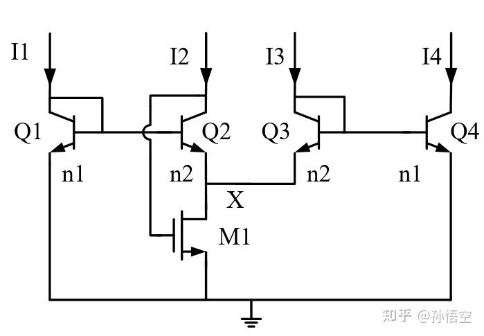
:用三极管做的4*4乘法器
图片尺寸1149x1216
单路ad835模拟乘法器模块 信号调理
图片尺寸800x800
ad835 ad835ar ad835arz sop8 模拟乘法器
图片尺寸800x800
ad835乘法器模块 混频 宽带调制解调 带后级运放 4象限模拟乘法器
图片尺寸2080x2080
数字电路#12 乘法器 上集
图片尺寸1728x1080
ad835arz ad835a soic
图片尺寸960x960
ad835模拟乘法器模块混频器 调制解调器带后级放大 4象
图片尺寸800x800
乘法器四象限乘法器装置乘法运算模块功能乘法处理模块 ad835乘法器
图片尺寸800x800
运算放大器阻抗乘法电路
图片尺寸690x538
ad835乘法器模块 混频 宽带调制解调 带后级运放 4象限模拟乘法器
图片尺寸800x800