ai如何做思维导图

ai一键生成思维导图,办公效率飙升-顺癸-默认收藏夹-哔哩哔哩视频
图片尺寸3809x2160
ai整理思维导图的5种方法
图片尺寸1920x1080
boardmix ai思维导图,一键自动生成思维导图!
图片尺寸1080x661
《花雕学ai》33:如何用xmind制作ai思维导图,鱼骨图和组织结构图_分支
图片尺寸1384x835
在线思维导图工具,ai一键生成思维导图
图片尺寸3280x1832
一句话生成思维导图?这8款ai驱动的脑图工具,让你轻松梳理思路
图片尺寸1500x844
当思维导图遇上ai,只需三步即可完成制作!
图片尺寸3068x4092
ai一键生成思维导图!这5款ai软件口碑爆棚!
图片尺寸1159x879
ai人工智能说明会思维导图
图片尺寸2560x2949
音视频ai神器通义听悟重磅升级超长视频自由问还会做思维导图
图片尺寸1440x1001
《花雕学ai》xmind:ai思维导图的多视图工具-csdn社区
图片尺寸723x925
如何利用ai自动生成思维导图
图片尺寸1920x1080
大模型研发流程 学习笔记记录.#人工智能 #ai #思维导图 - 抖音
图片尺寸1440x2940
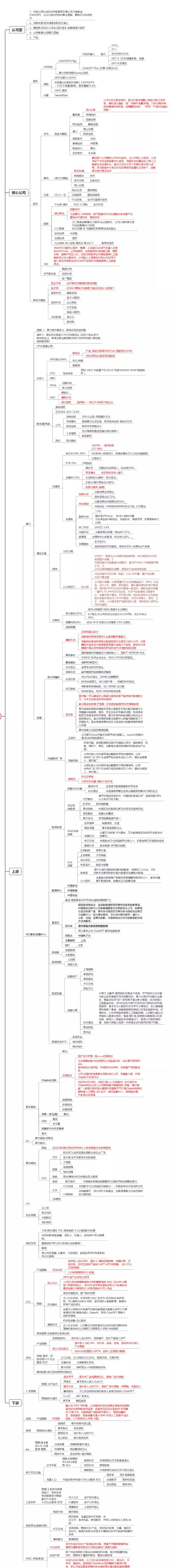
1,《22条商规》精简版二是processon 思维导图已经可以用ai 做思维导
图片尺寸3202x5249
一句话就能让ai画出思维导 - 抖音
图片尺寸1080x1438
我们亲测了这5款ai思维导图软件!
图片尺寸1446x861
当ai成为了它的"新特产" | xmind思维导图中文博客官网
图片尺寸1080x505
猛干快上时刻?ai思维导图
图片尺寸545x4967
五款ai思维导图软件推荐
图片尺寸2148x1257
ai做思维导图?三十秒一个
图片尺寸1267x857