antenatalcare

建议满月生产,决定在39周第一天也就是10月5日去做最后一次antenatal
图片尺寸960x1280
does short message service improve focused antenatal care visit
图片尺寸894x1316
英国生娃记上
图片尺寸1080x1439
of greater than 20 weeks gestation, who present for antenatal
图片尺寸427x640
【预订】antenatal care received (anc)
图片尺寸267x400
first-trimester malaria treatment found to be safe
图片尺寸366x400
预订standardizationofantenatalcareproviding
图片尺寸350x350
子宫破裂2011八年制ppt
图片尺寸800x600
antenatal sophrology: what, why, where?
图片尺寸430x650
abcofantenatalcare短评
图片尺寸270x385
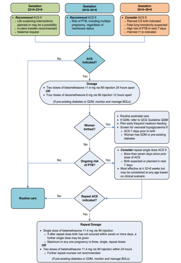
2021年8月,昆士兰卫生组织(qld)发布了产前糖皮质激素(antenatal
图片尺寸577x840
our hospital being a tertiary care centre, majority of the
图片尺寸1245x1901
antenatal care
图片尺寸850x566
不是每一个生命都有机会相遇致未出生的孩子
图片尺寸440x1236
antenatal care
图片尺寸500x396
multiple gestation: antenatal care
图片尺寸640x350
use of antenatal services and delivery care among women in rural
图片尺寸785x368
【4周达】cultural beliefs and practices affecting antenatal care
图片尺寸800x800
group antenatal care models in low- and middle-income countries
图片尺寸568x528
广州市出生队列(bigcs)研究方案
图片尺寸1019x479