apm9435实际电路图

apm4953模拟图.
图片尺寸2971x2011
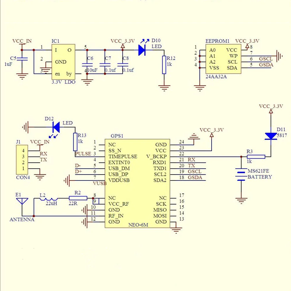
original gy-neo-6mv2 gps module with eeprom mwc neo-6m apm2.
图片尺寸1000x1000
电磁炉开关电源实际电路图002.jpg
图片尺寸1920x1080
求助金嗓子e405中点电位高
图片尺寸800x566
miniapm装入500直升机多图与数传配合有小问题已解决
图片尺寸900x720
共享充电宝投资骗局是什么
图片尺寸718x469
mf50万用表原理电路图
图片尺寸750x520
显示全部楼层 图中互感器t3及10k可变电阻等构成了电流控制电路
图片尺寸1564x1285
图3.完整电路
图片尺寸696x1191
miniapm飞控接线图
图片尺寸704x376
判断电路好像没有作用
图片尺寸885x502
单端反激式开关电源实际电路原理图
图片尺寸437x267
跪求音响低音炮的实际电路图想自己做一个可以的话加q1029934825谢谢
图片尺寸500x496
理论上为两路互补的方波, 仿真电路可行,用proteous可以得到第14.
图片尺寸500x385
准备做一台ak4399的解码请大家指点
图片尺寸926x664
精通维修下载 文档资料 家电技术 单元电路介绍 其它电路 昂宝公司还
图片尺寸921x517
2.6 典型的应用电路
图片尺寸995x724
求助:apm5057(rt9214)电压偏高
图片尺寸1440x900
开关电源接电源保险丝爆炸 电源保险丝炸了
图片尺寸925x519
免费文档 所有分类 工程科技 电子/电路 电动车48v充电器原理图与维修
图片尺寸807x686