app登录流程图

登录注册流程图
图片尺寸920x1302
登陆流程图
图片尺寸1272x973
用户登录流程图
图片尺寸1158x905
以知乎为例,app注册登录流程如何科学设计?
图片尺寸640x1004
租房软件注册登录流程图
图片尺寸1280x876
注册登录流程
图片尺寸1664x1511
流程图登录注册
图片尺寸3000x2037
app注册登录设计及原型
图片尺寸766x436
流程说明:生成token的算法可以自己定义,比如:$str = md5(uniqid(md5
图片尺寸828x598
登录注册流程图的操作流程
图片尺寸2529x1926
基本流程图登录注册重制密码
图片尺寸2014x866
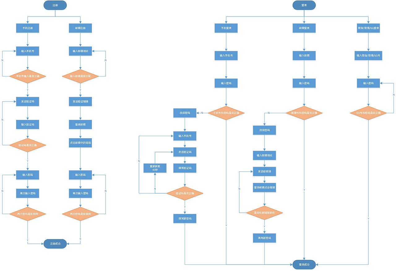
登录注册流程图
图片尺寸1231x1370
手机app注册登录服务器客户端流程图
图片尺寸1287x1383
第三方平台登录流程图
图片尺寸959x996
登陆流程图
图片尺寸537x604
用户注册登录流程图
图片尺寸640x786
流程图登录注册
图片尺寸1280x869
注册登录流程图
图片尺寸658x550
prdboss直聘app端登录流程
图片尺寸1894x3374
则每次登陆都生成一个新的 token(用户身份标识)功能流程图接口地址
图片尺寸508x615