as358m电源电路图

as358应用电路
图片尺寸645x433
低噪声开关电源电路图
图片尺寸1803x1017
估计原机所用as358a热稳定性不好,换新后试机,故障排除.
图片尺寸1833x1952
用于低速单向走丝线切割加工机床的加工电源电路
图片尺寸1870x1240
利用as358设计的恒流恒压(cc/cv)电路
图片尺寸397x260
电源设计必学电路之驱动篇
图片尺寸722x508
夏新t3系列电源板功率因数校正电路原理分析
图片尺寸1437x668
一种基于三极管扩流电路的双极性开关稳压电源制造技术
图片尺寸1000x639
cm358单电源通用型双运放电路图cf1458电源通用型双运电路图cf1458
图片尺寸939x443
电源设计必学电路之驱动篇
图片尺寸848x602
明纬s350电源改装的问题答疑解惑专用贴
图片尺寸1379x975
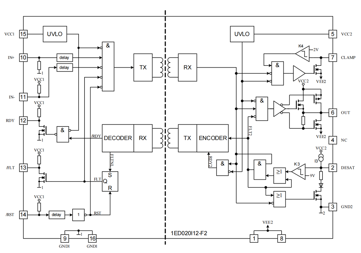
电路输入5-55v3输出a半桥电源驱动器模块提供电流测量和调节功能
图片尺寸640x448
几种常见开关电源电路图
图片尺寸800x1133
利用as358设计的恒流恒压(cc/cv)电路
图片尺寸400x303
精密输出开关电源电路图
图片尺寸1500x914
35w多路输出开关电源电路
图片尺寸3276x1996
30w12v输出开关电源电路图
图片尺寸2468x1176
电源设计必学电路之驱动篇
图片尺寸820x600
30w15v精密输出开关电源电路图
图片尺寸2137x1355
电源设计必学电路之驱动篇
图片尺寸1200x842