b2b流程图电子商务

b2c网上商城流程图
图片尺寸920x1303
b2b网站业务处理流程图
图片尺寸480x942
一种b2b电子商城及实现b2b电子商务的方法技术
图片尺寸497x1000
b2b(business to business)是企业与企业之间通过互联网进行产品,服务
图片尺寸391x523
b2b系统流程图
图片尺寸1891x823
你可能喜欢 电子商务b2c实验报告 b2b电子商务 b2b交易流程 网站流程
图片尺寸632x826
b2b商业模式的特点
图片尺寸1151x505
b2b系统主要流程
图片尺寸1053x565
b2c网上商城流程图
图片尺寸300x424
b2b网站制作开发
图片尺寸837x421
b2b在线交易流程
图片尺寸550x425
b2c网上商城流程图
图片尺寸920x1302
电子商务实验b2b操作流程(简)
图片尺寸598x642
电子商务b2b外贸交易流程图
图片尺寸649x446
【电商信息图】大宗农产品b2b专场交易流程
图片尺寸500x1455
三,b2b电子商务交易流程
图片尺寸1080x810
跨境电商b2b出口企业申报流程
图片尺寸1080x632
b2c系统流程结构图
图片尺寸893x631
b2b行业丨立足贸易关系,寻找切入点,确立自身定位
图片尺寸1098x544
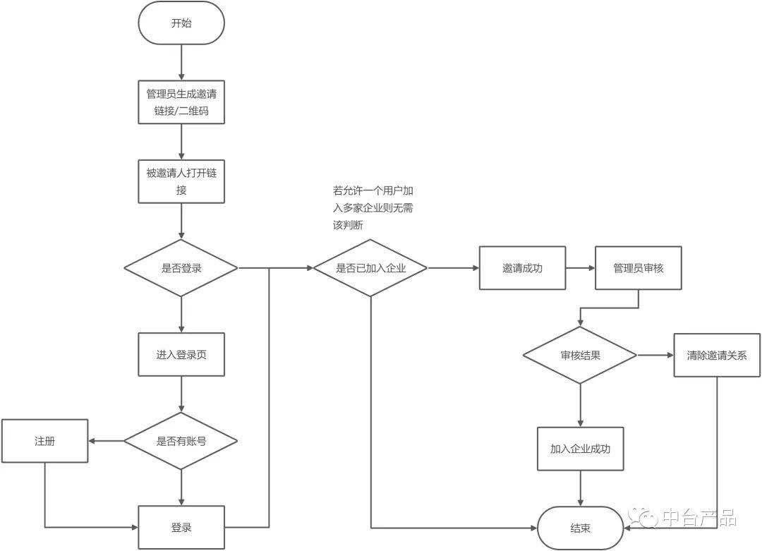
具体流程如下:如果使用邀请制我们需要着重考虑邀请的业务流程,如果是
图片尺寸1080x781