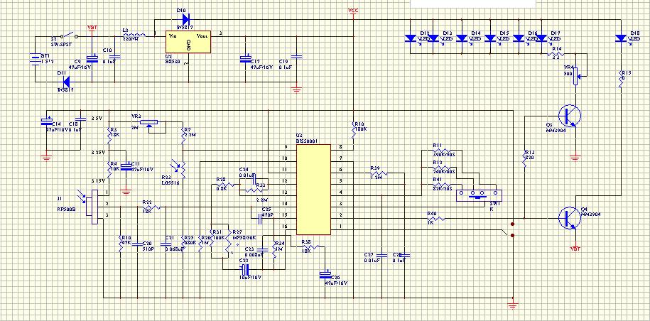
biss0001应用电路图

biss0001的热释电红外开关应用电路图
图片尺寸920x1302
biss0001人体红外感应开关电路,求外围一二级放大电路参数计算公式和
图片尺寸1258x555
我有更好的答案 2018-06-13 最佳答案 这是biss0001标准应用电路
图片尺寸914x339
biss0001的热释电红外无线感应器应用电路图上图中,运算放大器op1将热
图片尺寸1080x885
biss0001人体感应电路设计
图片尺寸1156x709
有人做过biss0001热释电红外传感器吗
图片尺寸761x617
我现在使用的biss0001做感应灯乱闪 距离近请高手分析下以下电路图
图片尺寸915x452
biss0001的热释电红外开关应用电路
图片尺寸585x357
求biss0001的详细说明,比如怎计算放大倍数,怎计算工作频率.
图片尺寸954x405
您好,您说的那个用bis0001做的人体红外的电路图包括阻值这些的都有不
图片尺寸892x448
biss0001的热释电红外无线感应器应用电路图上图中,运算放大器op1将热
图片尺寸660x370
红外热释电处理芯片biss0001应用设计
图片尺寸1057x569
biss0001电路,为什么测试的时候 输入信号 是低电平的时候,输出高电平
图片尺寸957x504
能给个biss0001的热释电人体感应电路吗?
图片尺寸585x357
用biss0001的红外传感自动喷水控制电路
图片尺寸1741x485
biss0001红外热释电处理芯片原理及应用
图片尺寸664x390
红外热释电处理芯片biss0001应用资料_原理图论坛_单片机电路论坛_mcu
图片尺寸664x390
无忧文档 所有分类 工程科技 电子/电路 biss0001雷达微波感应分析
图片尺寸768x492
红外感应芯片biss0001使用说明 进行第二级放大,再经
图片尺寸2162x1320
diy电路之热释电传感器报警系统
图片尺寸757x379