bk1080典型电路图

1080_1436竖版 竖屏
图片尺寸1080x1436
微波炉电路图典型微波炉电路的识图方法
图片尺寸1575x1113
半球电磁炉电路图典型电磁炉电路的识图方法
图片尺寸1499x1038
笔记本电源典型电路(1):12v转19v电路图
图片尺寸1073x613
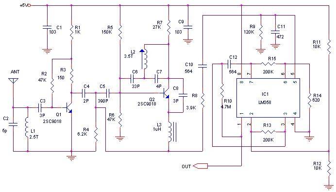
收音机_电路
图片尺寸1229x899
饮水机电路图教你识读典型饮水机电路图
图片尺寸877x1083
1080_810
图片尺寸1080x810
典型电路图
图片尺寸692x395
我的电路
图片尺寸1919x1116
汽车音响la47536型四声道btl音频功率放大集成电路典型应用电路图
图片尺寸962x1301
微波炉电路图典型微波炉电路的识图方法
图片尺寸928x424
湖山bk2x100jmk ii放大器电路.
图片尺寸2432x1720
bk2*100jmk2-95功放管调整
图片尺寸800x480
4g模块的供电电路是这样的:于是,我聚焦到了第一个可能性上.
图片尺寸640x333
线图-电路图-电子产品世界
图片尺寸724x555
湖山bk2x100j-01放大器电路
图片尺寸2080x1420
湖山bk2x100jmk ii-99放大器电路(二)
图片尺寸2992x2322
跪求大神相助,告诉我电路图内的8针脚的芯片是什么?
图片尺寸3264x1840
湖山bk2x100jmk i-95放大器电路-1.gif
图片尺寸833x501
电风扇的电路图典型电风扇电路的识图方法
图片尺寸1127x923