bms电气原理图

一种基于冗余的直流充电桩bms电路
图片尺寸1897x937
锂离子电池管理系统(bms)
图片尺寸819x460
基于stm32的bms电池管理系统源代码配官方参考原理图
图片尺寸1392x721
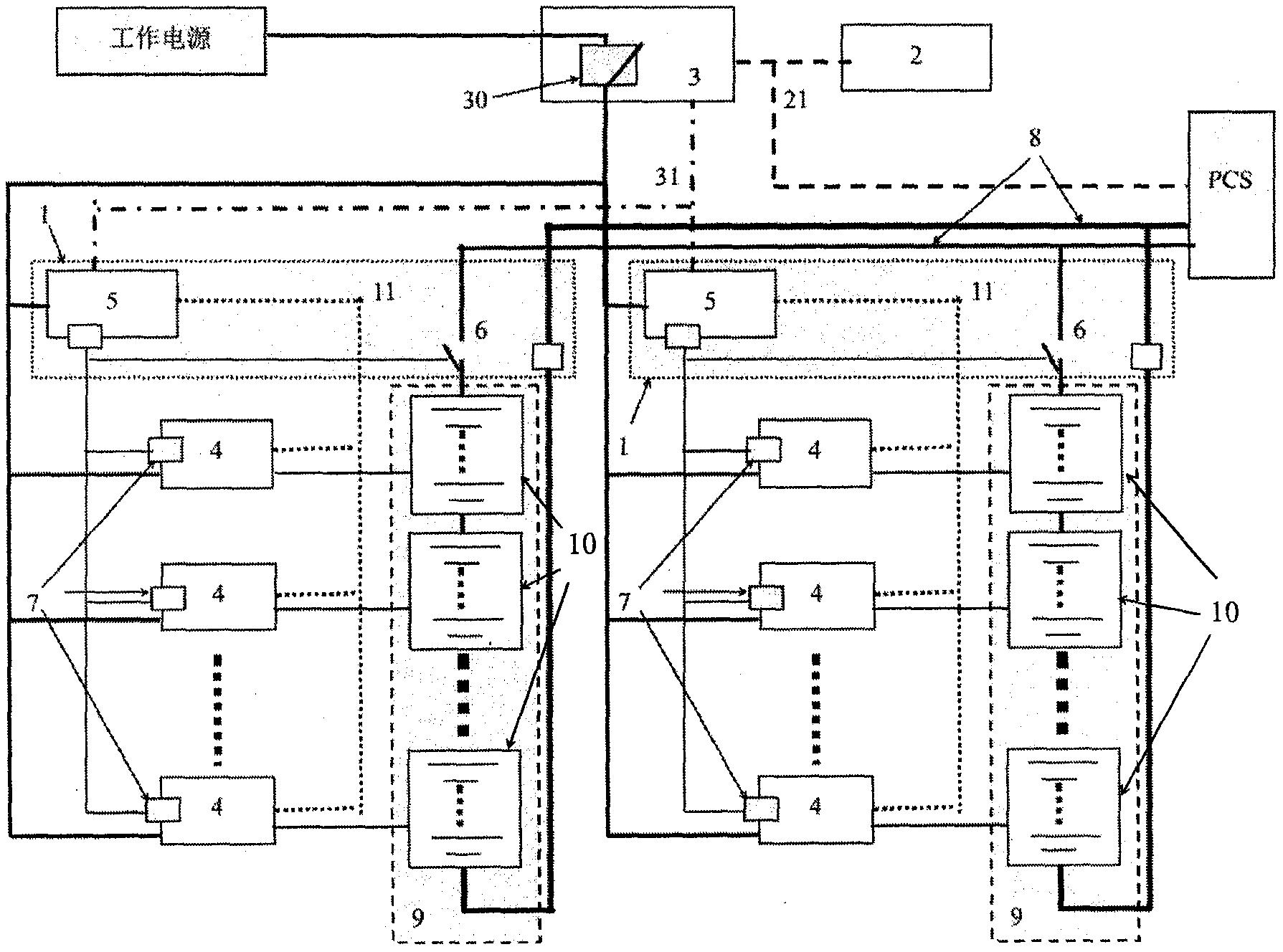
适用于户用和商用储能柜的bms交直流供电系统
图片尺寸2551x1288
一种扫地机器人锂电池bms的三级保护系统
图片尺寸1863x830
一种具有二次保护功能的数字bms保护板
图片尺寸1766x1291
cn212033812u_一种双向主动均衡的bms电路有效
图片尺寸2733x1478
bms电池管理系统_追日电气
图片尺寸716x629
电气元件制品的制造及其应用技术
图片尺寸1000x819
电池管理系统(bms)及其均衡充电的方法
图片尺寸1890x1193
bms电池管理系统(battery management system)俗称电池管家,主要就是
图片尺寸640x309
bms控制电池正端和控制负端各有哪些优缺点
图片尺寸1439x872
工业bms系统中的隔离方案
图片尺寸823x532
48v40ah电动车锂电池管理系统bms设计方案
图片尺寸720x594
锂电池bms管理系统中的电路保护原理及器件选型
图片尺寸1046x437
一种电池储能系统异常快速保护的安全bms系统
图片尺寸1789x1328
电路图讲解-电子技术方案 - 科普电气网
图片尺寸500x322
bms预充电电路原理框图
图片尺寸650x320
图 2:完整的 12 节电池隔离型 bms 测量功能
图片尺寸541x593
一种bms用的待机低功耗电路的制作方法与工艺
图片尺寸1000x996