bms电路原理图讲解

锂离子电池管理系统(bms)
图片尺寸819x460
基于stm32的bms电池管理系统源代码配官方参考原理图
图片尺寸1392x721
一种扫地机器人锂电池bms的三级保护系统
图片尺寸1863x830
48v40ah-电动车锂电池管理系统(bms)设计方案-电子电路图,电子技术
图片尺寸720x594
bms电池管理系统(battery management system)俗称电池管家,主要就是
图片尺寸640x309
锂电池bms管理系统中的电路保护原理及器件选型
图片尺寸1046x437
电动两轮车硬件bms方案
图片尺寸884x926
物联网开发案例bms电路板锂电池管理系统
图片尺寸1102x760
一种基于冗余的直流充电桩bms电路
图片尺寸1897x937
充电开关,放电开关,检流电阻,熔断式保护电路,降压电路,所述数字bms
图片尺寸1766x1291
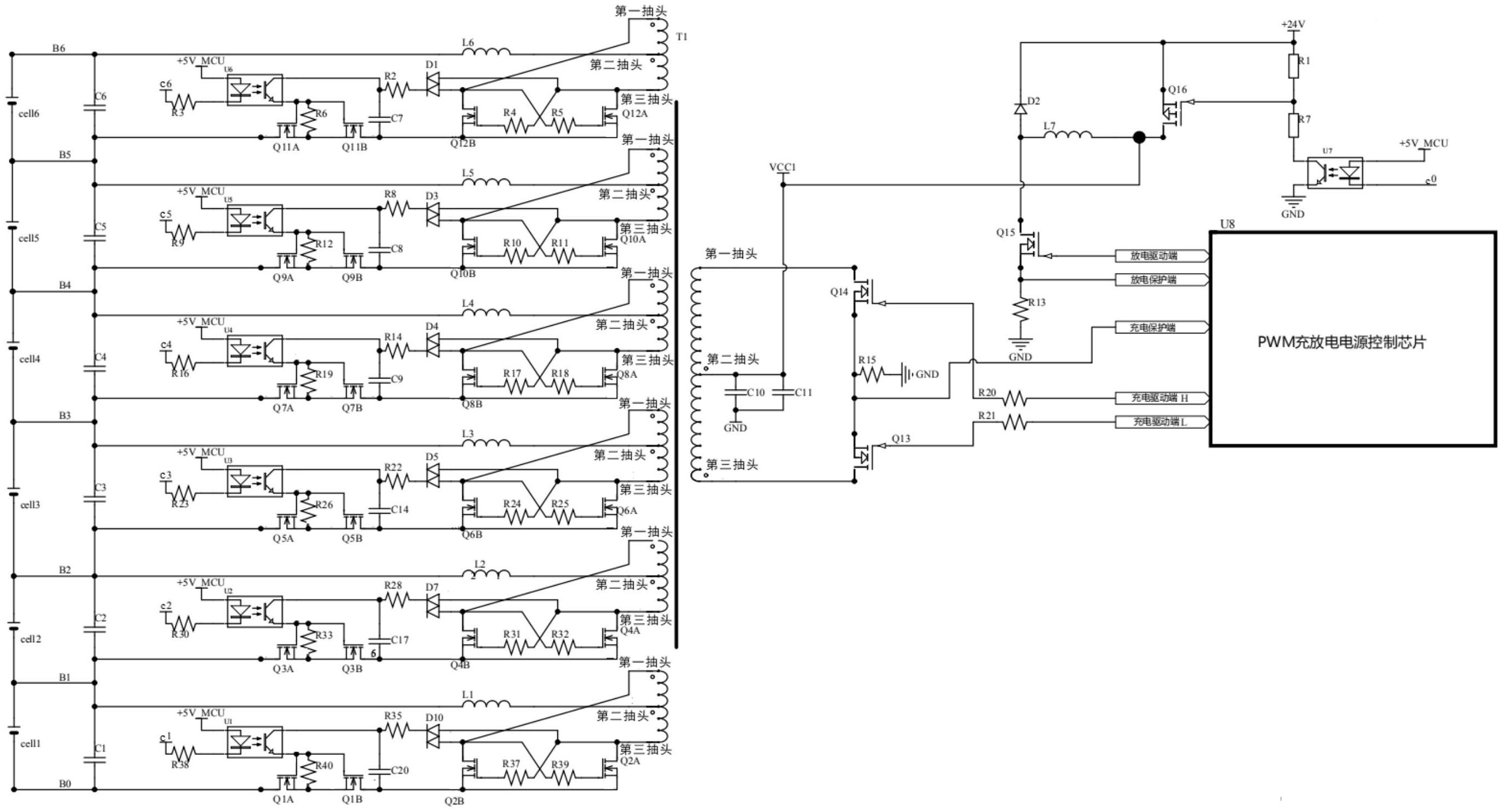
cn212033812u_一种双向主动均衡的bms电路有效
图片尺寸2733x1478
一种适用于电瓶车上的bms保护板的制作方法
图片尺寸1000x653
动力电池bms管理系统中"充电高压互锁"的解释
图片尺寸456x300
一种bms预充电路及其控制方法-爱企查
图片尺寸1790x1187
电池管理系统(bms)及其均衡充电的方法
图片尺寸1890x1193
实训用的新能源汽车电池bms总线故障设置电路的制作方法
图片尺寸1000x819
图一:bms原理框图
图片尺寸558x324
bms控制电池正端和控制负端各有哪些优缺点
图片尺寸1439x872
【电路】【扩展】锂电池相关知识补充-易微帮
图片尺寸827x591
diy寻机bb响,finder
图片尺寸700x562