bo假赛事件

bo假赛事件新进展未完结系牵扯太大fpx战队和官方僵持住了
图片尺寸572x883
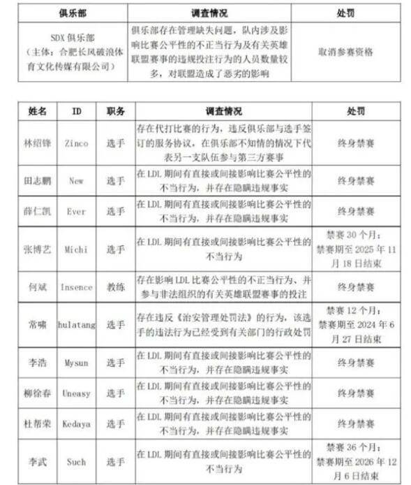
bo假赛事件调查结果公布几十位选手和从业人员受处罚
图片尺寸584x450
bo假赛事件或将反转,网友爆料bo仅仅只是"奥斯卡",并未涉及资金
图片尺寸727x516
假赛处罚结果公布!|bo发表道歉声明
图片尺寸640x974
虽然禁赛处罚早就结束,但是由于假赛在竞技体育的领域一直是零容忍的
图片尺寸640x360
原创ldl培养不出新人却再次曝出假赛事件10人里有6名选手被永久禁赛
图片尺寸589x694
"fpx打假赛事件"后续,官宣bo停赛4个月上热搜,网友愣了!
图片尺寸640x576
bo被威胁实锤翼风透露假赛事件
图片尺寸1000x709
假赛事件有结果了网传bo仅被禁赛3个月博人传还会有续集
图片尺寸538x214
bo假赛事件处罚公布引更大争议 lpl在韩网成了笑话
图片尺寸640x316
bo假赛事件处罚公布引更大争议 lpl在韩网成了笑话
图片尺寸640x405
外网热议bo涉嫌假赛事件:必须接受惩罚,fpx做出正确选择
图片尺寸1380x824
为bo的复出铺路翼风深谈假赛事件内幕称bo禁赛4个月合情合理
图片尺寸660x318
bo人传不可燃,fpx挥泪斩bo人,pdd涉嫌bo假赛事件?
图片尺寸641x751
fpx打野bo假赛事件完结,处罚公告惹争议,网友坦言违规成本太低
图片尺寸613x361
"fpx打假赛事件"后续,官宣bo停赛4个月上热搜,网友愣了!
图片尺寸622x559
bo到欧洲依然被怀疑打假赛bo,lpl曾经的假赛选手,被查实之后禁赛,但
图片尺寸1000x563
lgd真打假赛?老岳爆料edg不敢买海超,就怕他和bo人一
图片尺寸1440x1080
bo假赛处罚结果公布乐言发文质疑获得阿水和rookie支持
图片尺寸449x354
bo假赛事件影响不断,原pubg解说硬怼:主不主动承认都不是理由
图片尺寸625x424