boost电路原理图

boost电路知识详解
图片尺寸700x300
boost变换器原理
图片尺寸1281x689
做一款大功率boost升压电源ic fp5207:15v升压60v 240w_电路_电压
图片尺寸1486x537
学习分享:dcdc转换的升压电路—boost # boost升压电路主要利用了
图片尺寸1708x1280
boost 升压应用电路
图片尺寸662x295
boost变换器bcm电流自恢复及数字预测纹波控制电路设计
图片尺寸700x490
一种光伏mppt的全电流段boost电路
图片尺寸1000x578
学习笔记:简谈boost升压电路
图片尺寸650x324
boost升压系统在逆变器中的重要作用
图片尺寸3543x1221
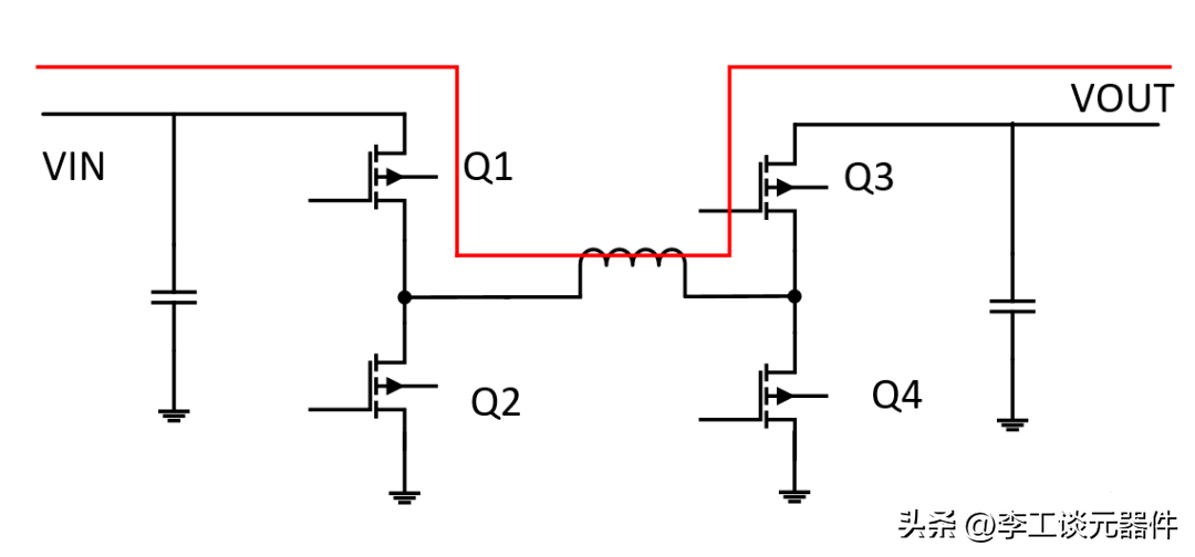
为什么 buck-boost 芯片没有输出负压?图文结合
图片尺寸1080x504
一种输出电容串联的高增益boost变换器
图片尺寸3263x2292
一种boost电路及开关电源的制作方法
图片尺寸1000x339
buck-boost voltage converter
图片尺寸1945x2576
boost变换器的主电路怎么画?
图片尺寸861x331
boost升压电路,要求输入5v,输出6v~12v,现设计电路图如下,但是经实验
图片尺寸764x388
1 boost电路原理6969boost电路是开关电源拓扑的基本拓扑之一,是
图片尺寸949x475
几种boost升压电路图汇总
图片尺寸734x310
关于buck-boost电路的负压生成
图片尺寸554x306
boost升压电路
图片尺寸584x318
一种飞跨电容三电平boost电路
图片尺寸618x347