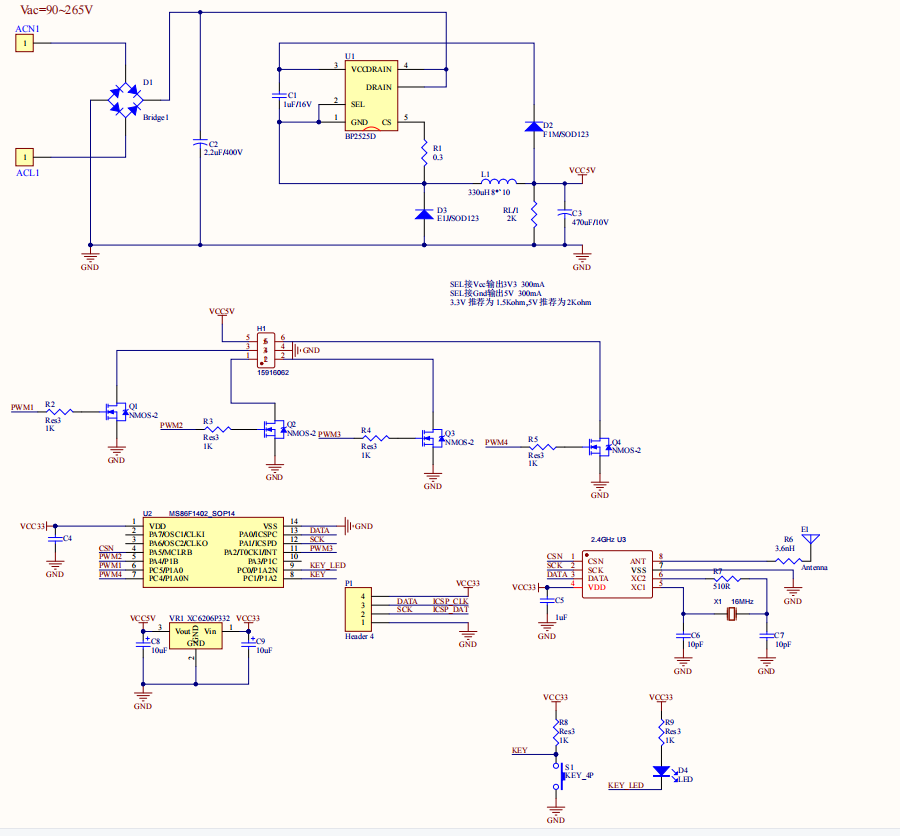
bp2857d应用电路图

主要应用: led吸顶灯,led面板灯,led球泡灯 典型应用: bp
图片尺寸567x331
bp2886d bp2866d带pwm恒流,无频闪省vcc
图片尺寸771x555
bp2857d数据表pdf1pagebrightpowersemiconductorcoltd
图片尺寸892x1261
电路视频积分:0分海信tc3419h场压缩tda78041|电子产品世界海信tc3419
图片尺寸2816x2112
xwytyr730mnr6i6rmk755ntp1cgcmm8yvby7gdvm.png
图片尺寸900x836
内置三极管 应用led球泡灯射灯筒灯 全中山 bp9022a
图片尺寸724x399
2857_939gif 动态图 动图
图片尺寸2857x939
bp2836d 非隔离 45w 成本在4元左右
图片尺寸852x518
典型应用图
图片尺寸760x538
四款l6599d经典应用电路图详解
图片尺寸947x446
四款l6599d经典应用电路图详解
图片尺寸935x610
b628升压 dc 5v--dc 12v 前端7805发热
图片尺寸1103x407
x技术 最新专利 电子电路装置的制造及其应用技术 所述led 驱动电路
图片尺寸1000x784
bp2838g 2850电路-pcb论坛-pcb技术资源区-一牛网论坛
图片尺寸1067x674
bp9833d应用原理图
图片尺寸340x208
bp85226d晶丰明源sop7非隔离ac-dc开关电源芯片
图片尺寸697x499
led灯驱动芯片bp2867d
图片尺寸1242x651
长虹kfr-28gw/bp型变频空调室外机控制电路
图片尺寸2209x1649
led电源模块bp2831,2832,2833典型应用电路
图片尺寸600x302
bp2802 datasheet
图片尺寸1240x1754