buck-boost电路设计

双向buck-boost变换电路
图片尺寸1728x1080
一种零电压软开关双向buck/boost变换器
图片尺寸923x459
buck,boost,buck-boost电路原理分析
图片尺寸1312x687
支持双向充放电的高效buck-boost控制器——tmi5810
图片尺寸640x486
buck-boost电路分析与仿真
图片尺寸1918x1078
【精选】buck/boost电路_buck-boost电路-csdn博客
图片尺寸460x222
buckboost拓扑电路浅析
图片尺寸692x340
buck-boost 驱动电路
图片尺寸530x353
buck-boost 驱动电路
图片尺寸530x442
boostbuck电路
图片尺寸1739x1019
buck-boost voltage converter
图片尺寸1945x2576
buckboost电路的原理及设计选型
图片尺寸858x493
buck-boost电路ppt
图片尺寸1080x810
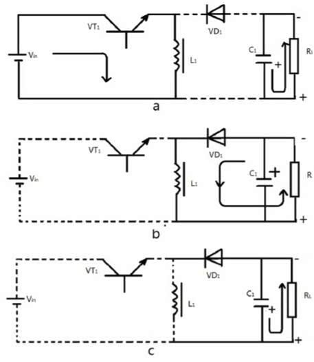
buck-boost电路的制作方法
图片尺寸1000x561
半桥buckboost电流方向该怎么控制
图片尺寸971x572
图3 buck-boost电路
图片尺寸574x329
最容易想到的,就是buck-boost电路,这是拓扑图.
图片尺寸457x526
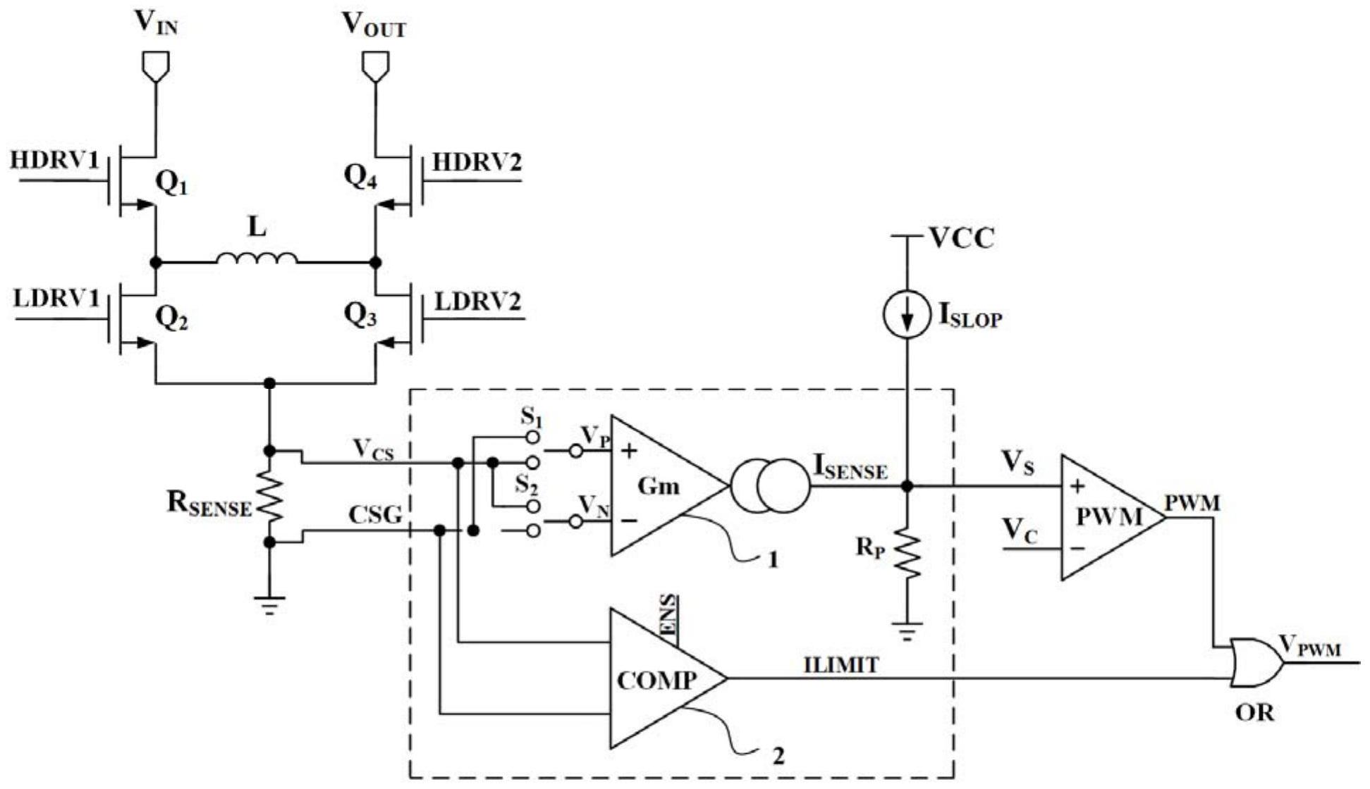
一种四开关buckboost转换器的电流采样与限制电路
图片尺寸1943x1120
buckboost电路
图片尺寸1024x568
bp3288芯片典型应用电路图buck-boost
图片尺寸700x516