c4d如何渲染出图片

c4d炫彩玻璃渲染流程图文教学#c4d #教程 #原创动画 - 抖音
图片尺寸1080x1436
有了光,才能制作各种逼真的渲染图——c4d灯光的使用说明
图片尺寸1238x834
c4d渲染png的设置
图片尺寸1904x1029
学习打卡第5天.day05 文字描述: 腾小渔c4d建模渲染 - 抖音
图片尺寸1080x1440
c4d&oc美妆护肤品渲染的图片发灰后期如何解决 如何降噪 增强纹理质感
图片尺寸1728x1080
c4d oc产品渲染表现教程
图片尺寸1080x1080
杭州 c4d渲染培训课程.c4d渲染培训课程是一种专注于教授 - 抖音
图片尺寸960x1200
c4d教程怎么使用c4d建模渲染一个甜甜圈
图片尺寸615x681
c4d三维3d立体商业插画艺术创作视频学习教程平面设计课建模渲染
图片尺寸1000x1000
c4d-oc渲染器基础教程(含过程文件)
图片尺寸1920x1080
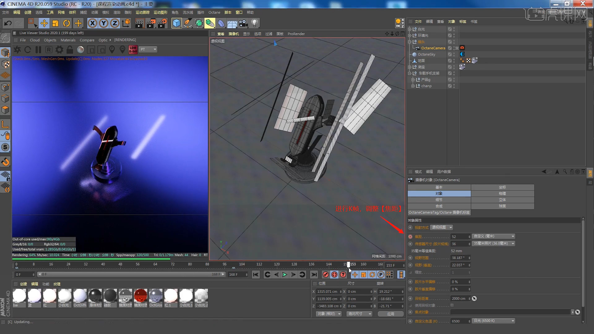
c4d oc-手机支架产品动画渲染图文教程- 虎课网
图片尺寸1920x1080
c4d oc-母婴奶瓶渲染(下)图文教程- 虎课网
图片尺寸1920x1080
c4d oc-家居小场景渲染图文教程- 虎课网
图片尺寸1920x1080
c4d教程oc耳机单品渲染教程
图片尺寸1920x1034
怎么用c4d渲染出金属材质用c4d渲染金属表的方法
图片尺寸630x458
c4d oc-室内空气炸锅场景渲染图文教程- 虎课网
图片尺寸1920x1080
如何用c4d对工艺品建模渲染
图片尺寸990x555
c4d oc-双12护肤霜场景渲染图文教程- 虎课网
图片尺寸1920x1080
c4d也能渲染出好看的动态开机桌机壁纸动画一起来学习制作过程吧
图片尺寸2560x1400
c4d教程oc耳机单品渲染教程
图片尺寸1920x1080