caspase-12

启动caspases(包括8,9,10和12)与前凋亡信号(pro-apototic signals)
图片尺寸323x350
ratio levels of hct-116 cells treated for 24 h and d caspase-3
图片尺寸1946x939
虽然有tgf-β,caspase酶,但现在主流的抑制雄激素的药物是特异性Ⅱ型5
图片尺寸485x265
apoptosome【caspase9,apaf1,datp】组成关系 - 细胞生物学和信号转导
图片尺寸440x600
anti-人 caspase 12 抗体 for immunohistochemistry (paraffin
图片尺寸810x610
启动caspases(包括8,9,10和12)与前凋亡信号(pro-apototic signals)
图片尺寸1040x1196
1,11,12非典型炎症体激活caspase-11(小鼠)或caspase-4/5(人)对革兰氏
图片尺寸685x670
图5 est12-rack1通过nlrp3和gsdmd引起巨噬细胞焦亡和il-1分泌a-c:ldh
图片尺寸900x879
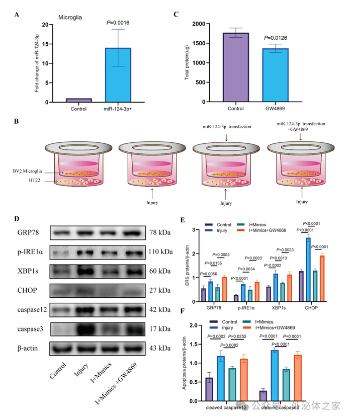
通过transwell使其与高表达mir-124-3p的bv2小胶质细胞共培养,并通过
图片尺寸700x835
但其常见的生化特征检测指标为caspase-1及gasdermin-d蛋白的变化
图片尺寸1080x540
图 2 chop,cleaved caspase-12,gadd34,bip,α-sma,collagen
图片尺寸3150x1272
through regulating ide expression level in aβ1-42-treated pc12
图片尺寸610x581
中国科学院生物与化学交叉研究中心
图片尺寸650x672
中国科学院生物与化学交叉研究中心
图片尺寸650x558
从pnas中找到自噬凋亡的研究逻辑_microrna-
图片尺寸1071x440
- 知乎
图片尺寸789x572
平衡紊乱,可激活未折叠蛋白反应(upr),内质网超负荷反应和 caspase-12
图片尺寸640x419
中科院1区-扬州大学:黄芩苷和n-乙酰半胱氨酸通过tfam
图片尺寸660x1089
用5μm cd 和10μm 胆碱单独或组合处理细胞12小时.
图片尺寸660x829
bcl-2家族凋亡信号通路
图片尺寸554x323