cc2530内部结构图

3,cc2530
图片尺寸686x920
cc2530无线模块/zigbee无线模块/源代码/wsn无线传感网络/cc2530
图片尺寸700x500
cc2530仿真器内部框图
图片尺寸920x1302
芯片介绍:cc2530
图片尺寸1046x706
cc2530
图片尺寸3566x2256
cc2530f256rhar技术资料动能世纪射频ic
图片尺寸669x643
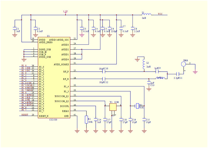
cc2530 core原理图
图片尺寸1219x805
cc2530核心板
图片尺寸1243x821
cc2530片内结构方框图
图片尺寸1080x810
cc2530底板
图片尺寸2243x1999
cc2530外围电路若干问题
图片尺寸466x468
基于cc2530无线数传模块
图片尺寸3346x2139
zigbee无线射频模块cc2530-a2自组网iot物联串口透传远距低耗功放
图片尺寸750x594
使用gpio输出控制led亮灭(cc2530)
图片尺寸1031x548
cc2530zigbee烟雾温湿度采集原理图pcb源文件
图片尺寸1090x784
zigbee系列—cc2530,建立强大的网络节点
图片尺寸2421x1725
cc2530无线模块电路原理图pcbad版
图片尺寸697x461
自己画的cc2530的原理图
图片尺寸886x545
cc2530睡眠定时器
图片尺寸1105x714
cc2530介绍ppt
图片尺寸1080x810