cd4013单键开关电路图

只要用手触摸一次开关即可接通,再触摸一次开关断开,其电路如图所示
图片尺寸1036x406
请教一键开关机电路
图片尺寸726x432
求大神分析,cd4013一键开关机电路,仿真效果很好,调试板子时,1脚q,总
图片尺寸921x436
用cd4013组成的防抖动开关电路 如图所示为用cd4013组成的防抖动开关
图片尺寸1111x433
巧用cd4013作单键触摸灯开关电路图
图片尺寸959x406
cd4013电路图
图片尺寸600x360
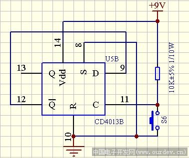
avr 69 这里人气旺,问个cd4013的电路问题 附图是一个单键开关电路
图片尺寸640x250
不带锁开关在电路中怎么样起到作用的,它可以和带锁开关一样可以永久
图片尺寸695x320
用cd4013组成的防抖动开关电路图
图片尺寸650x253
连线时亮绿灯而在断线时转亮红灯的电路 2014-01-15 想做一个电子开关
图片尺寸720x540
cd4013组成的选频声控开关电路图
图片尺寸1088x506
单片机单按键开关电路问题
图片尺寸735x291
单稳态电路 cd4013状态翻转不灵
图片尺寸378x317
由cd4013组成的静态微功耗触摸式电灯开关电路
图片尺寸1628x529
cd4013开关应用电路图
图片尺寸800x323
怎么制作按一下开再按一下关的开关有图更好?
图片尺寸450x174
cd4011cd4013简易闪光灯电路原理图与pcb文件
图片尺寸810x515
ne555,cd4013组成的工业用触摸式电子开关电路图分析
图片尺寸673x451
哪位大神可以解释下这个cd4013光控电路图,论文急用啊!
图片尺寸566x284
cn202178902u_用数字电路cd4013制作的触摸延时开关失效
图片尺寸800x438