cd4046锁相环电路图

cd4046 锁相环原理及应用
图片尺寸269x271
使用数字锁相环集成电路cd4046.
图片尺寸672x426
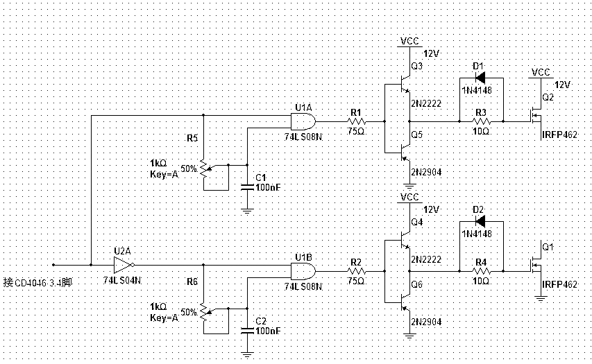
锁相环cd4046特斯拉线圈
图片尺寸853x525
扯一扯基于4046系ic的锁相电路设计
图片尺寸610x478
【electronics】基于锁相环cd4046的数字频率合成器
图片尺寸913x801
锁相环cd4046应用介绍
图片尺寸246x260
cd4046锁相环应用介绍
图片尺寸600x659
锁相环-基础电路-维库电子市场网
图片尺寸512x492
锁相环cd4046实现信号90度移相电路原理图
图片尺寸1685x1192
cd4046 锁相环原理及应用-555日用电子电路图-电子产品世界
图片尺寸202x272
cd4046锁相环的应用电路
图片尺寸600x659
仿真cd4046和cd4040的锁相环
图片尺寸1149x600
无忧文档 所有分类 工程科技 电子/电路 锁相环cd4046设计频率合成器
图片尺寸549x404
请问锁相环cd4046的输出可以直接接到uc3875的同步端17脚给3875提供
图片尺寸352x360
锁相环cd4046和两个cd4017级联组成的倍频电路
图片尺寸1024x567
锁相环cd4046
图片尺寸635x664
用cd4046组成的高倍锁相倍频器
图片尺寸412x326
锁相环cd4046原理及应用
图片尺寸326x382
cd4046锁相环在感应加热电源中的应用
图片尺寸939x885
锁相环cd4046应用介绍 - shi样年华 - shi样年华
图片尺寸502x258