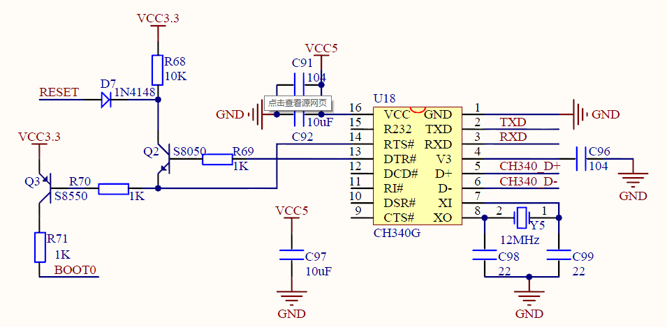
ch340g模块电路图

ch340g电路原理图
图片尺寸1207x684
ch340下载接口电路 - csdn
图片尺寸893x474
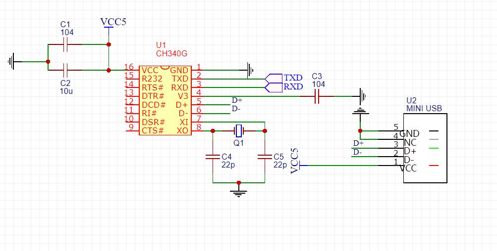
ch340系列串口下载器原理图
图片尺寸2939x1711
ch340g的33v和5v两种接法
图片尺寸1012x426
无法识别用ch340g模块连接起51单片机和电脑并进行串口通信
图片尺寸429x445
ch340电路设计电压匹配和防止电流倒灌问题
图片尺寸861x415
ch340系列串口下载器原理图
图片尺寸719x458
ch340g模块原理图
图片尺寸2339x1654
ch340g电路设计注意事项
图片尺寸639x448
求ch340g完整原理图
图片尺寸1003x508
文档下载 所有分类 工程科技 电子/电路 > ch340g模块原理图vcc 5v ch
图片尺寸1246x727
为什么ch340还是不能正常的工作?
图片尺寸1016x442
ch340g电路原理图
图片尺寸1205x759
求ch340g完整原理图
图片尺寸955x469
求ch340g完整原理图
图片尺寸789x444
ch340电路设计注意事项
图片尺寸905x701
画了一个ch340usb转ttl的板子
图片尺寸1365x701
单片机下载程序电路原理之usb转串口线ch340pl2303max2
图片尺寸697x549
求ch340g完整原理图
图片尺寸1267x411
usb转串口ch340电路图
图片尺寸660x255