cpu卡与ic卡的区别

cpu卡与ic卡的区别 随着科技的发展,智能卡已广泛应用于我们的日常
图片尺寸750x1000
ic卡,id卡,cpu卡,rfid和nfc的区别
图片尺寸729x572
带你认识各种卡芯片类型,这样就不会选错卡了#ic卡#id卡#电梯卡#门禁
图片尺寸899x703
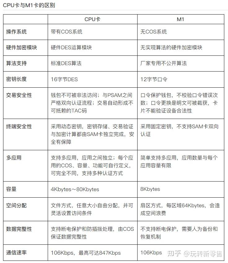
m1卡和ic卡,cpu卡的区别
图片尺寸736x849
一分钟了解ic卡,id卡,cpu卡的区别
图片尺寸900x383
ic卡,id卡,cpu卡,rfid和nfc的区别
图片尺寸720x438
gpu&cpu,ai时代的n卡与a卡的角逐,你的电脑现在用的 - 抖音
图片尺寸1440x2400
ic卡,id卡,m1卡,cpu卡,光电卡的区别
图片尺寸3636x2727
ic卡,id卡,cpu卡,rfid和nfc的区别
图片尺寸716x398
cpu卡与ic卡的区别
图片尺寸640x256
cpu卡与m1卡加密系统的比较
图片尺寸1390x1980
轻松辨别ic卡,cpu卡类型,倍加信科技来支招
图片尺寸1078x1920
什么是ic卡你能分清ic卡和cpu卡吗
图片尺寸1280x720
ic和cpu卡有什么区别?#ic卡 #cpu #冷知识
图片尺寸1920x1080
解答cpu卡和ic卡之间的区别
图片尺寸692x426
🌟揭秘英特尔cpu外卡!🔍
图片尺寸973x1316
🤔 cpu与显卡的区别
图片尺寸1170x646
北京燃气的智能物联网表,ic卡表,cpu卡表如何购气?
图片尺寸808x1280
52梯控:门禁卡电梯卡cpu卡与ic卡之间的区别.
图片尺寸540x960
两分钟搞懂,五花八门的门禁卡(id卡,ic卡,cpu卡),免费复制
图片尺寸799x652