ct探测器的原理图

探测器:x 线的接收装置,用于穿过人体后的 x 线的数据收集.
图片尺寸1000x803
工业ct结构原理图
图片尺寸370x319
x射线ct装置以及处理方法制造方法及图纸
图片尺寸1000x713
电子计算机断层扫描不能不知道的神经
图片尺寸993x905
最贵的查癌神器:pet-ct,一次能查全身肿瘤,为何不建议正常人做
图片尺寸1280x960
全能也高价你了解肿瘤检查神器petct吗
图片尺寸327x366
cn100425203c_x-射线ct系统有效
图片尺寸2751x2028
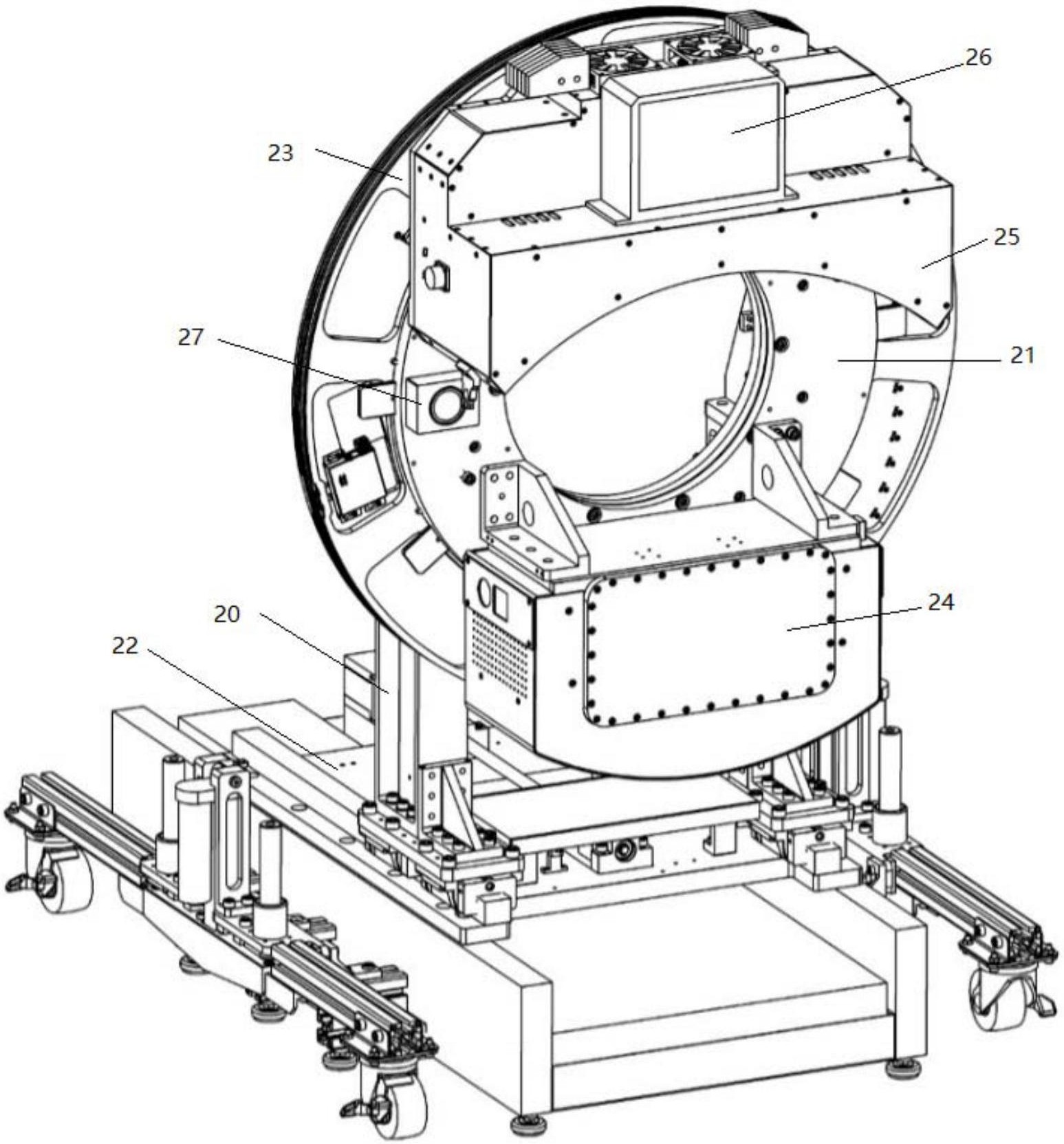
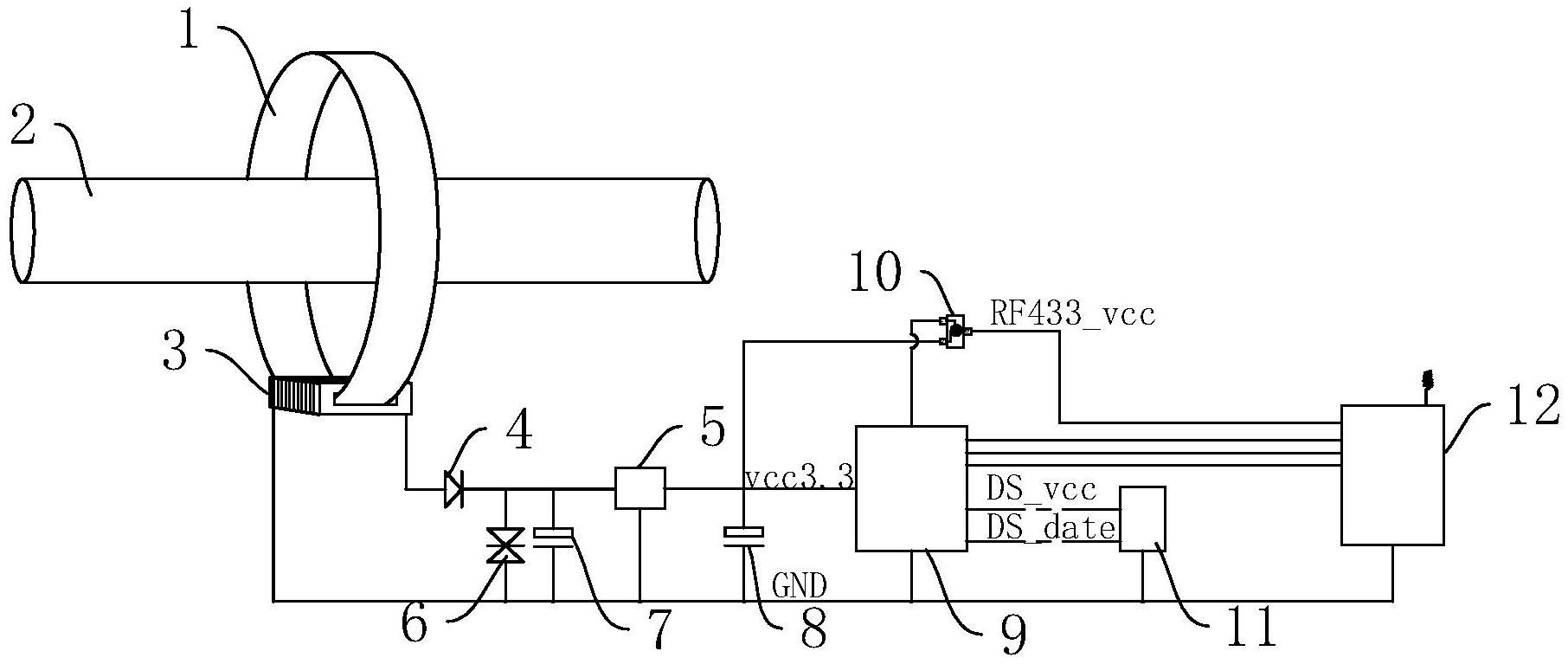
一种ct取电无线测温装置-爱企查
图片尺寸1812x767
ct成像原理1ppt
图片尺寸1080x810
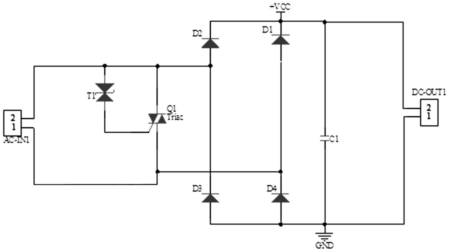
一种硬件ct取电电路-爱企查
图片尺寸1827x1028
一个旋转样品台和一个非晶硅平板探测器组成 (a) micro-cbct原理图
图片尺寸3346x1362
一种防登高风险ct极性测试方法与流程
图片尺寸1878x1582
一种ct扫描仪及成像方法-爱企查
图片尺寸1547x1663
读这篇就够了(4):探测器篇 "拆解"系列第4期,讨论ct之眼:探测器,ct
图片尺寸957x480
x-ct成像原理ppt
图片尺寸1080x810
ct成像原理
图片尺寸381x316
工业ct系统的分类
图片尺寸1377x602
x-ct成像原理ppt
图片尺寸1080x810
工业ct无损检测设备适用于各个领域
图片尺寸721x468
01 工业ct的工作原理工业ct(industrial computerized tomography)指
图片尺寸610x447