cy4bk151发动机参数

朝阳柴油机cy4bk251与cy4bk451国五发动机的区别
图片尺寸698x474
二手东风朝阳朝柴动力4102发动机cy4sk151国五朝柴170马力总成重汽
图片尺寸750x750
朝柴4bk151发动机
图片尺寸700x933
二手东风朝阳朝柴动力4102发动机cy4sk151国五朝柴170马力总成重汽
图片尺寸750x563
奥铃新捷运重载版搭载朝柴4sk大马力发动机
图片尺寸600x400
通过wgcna和cytoscape进一步构建和可视化基因网络,以筛选这些模块中
图片尺寸674x822
二手东风朝阳朝柴动力4102发动机cy4sk151国五朝柴170马力总成重汽
图片尺寸750x750
二手东风朝阳朝柴动力4102发动机cy4sk151国五朝柴170马力总成重汽
图片尺寸750x563
瑞萨48脚16位mcu单片机r5f100geafb价格#引脚定义_应用_产品_供电
图片尺寸708x803
适用重汽豪沃朝柴cy4sk151发动机涡轮增压器hp60s货车进气配件
图片尺寸960x960
东风朝柴cy4sk151二手拆车发动机国五朝柴发动机
图片尺寸750x750
二手东风朝阳朝柴动力4102发动机cy4sk151国五朝柴170马力总成重汽
图片尺寸750x750
东风朝柴cy4sk151 二手拆车发动机 国五朝柴发动机
图片尺寸750x563
mol psychiatry:调控孤独症认知灵活性缺陷的新神经环路机制
图片尺寸657x920
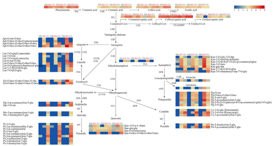
项目文章2篇|探秘多彩马铃薯:黄酮类物质调控色素积累
图片尺寸1080x579
mol psychiatry:调控孤独症认知灵活性缺陷的新神经环路机制
图片尺寸700x848
项目文章2篇|探秘多彩马铃薯:黄酮类物质调控色素积累
图片尺寸1080x743
cy4102朝柴发动机适配机型东风股份(其他)东风凯普特东风多利卡东风
图片尺寸750x1000
项目文章2篇|探秘多彩马铃薯:黄酮类物质调控色素积累
图片尺寸1080x760
项目文章2篇|探秘多彩马铃薯:黄酮类物质调控色素积累
图片尺寸849x1005