cyt1000b应用电路图

如图所示为宽量程数字式电容测量电路.
图片尺寸1634x1771
lth7b,lth7r,lth7x,lth7s五脚锂电池充电芯片应用说明电路图_电压
图片尺寸769x431
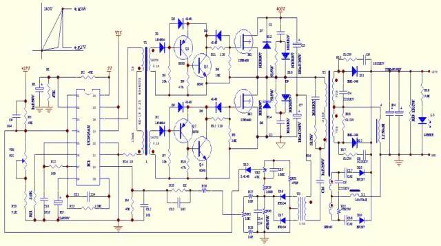
uc3845应用电路原理图
图片尺寸620x385
小功率led灯驱动芯片 cyt1000a
图片尺寸800x402
基于单片机的温度监测系统的设计-aet-电子技术应用
图片尺寸759x509
首页 模拟设计 设计应用 超高亮度led手电筒 电路中,脉冲变压器t是
图片尺寸417x215
光耦817制作12v闪灯电路图_不同结构的光耦,有哪些应用电路呢?
图片尺寸450x270
l6562d引脚功能及应用电路 - 2020年最新商品信息聚合专区 - 百度爱
图片尺寸855x569
数字电路-与或非门应用
图片尺寸690x426
pt4115 30v/1.2a高调光比led恒流驱动器ic电路特点及应用原理图介绍
图片尺寸1269x789
led吸顶灯及其驱动电源解读-aet-电子技术应用
图片尺寸524x305
9个开关电源实际项目原理图pcb应用说明分析电源电路
图片尺寸640x357
现有一关于xl4015芯片的应用图,请大神帮帮分析,有重谢!
图片尺寸865x516
中国电子应用网_技术应用_基于单片机的智能排插的设计方案
图片尺寸1159x674
基于cpld的led显示屏控制系统的设计-设计应用-维库电子市场网
图片尺寸724x554
集成功率放大器应用参考电路图
图片尺寸800x480
max5969a,max5969b应用电路
图片尺寸800x959
应用电路图 - onsemi ncp1095和ncp1096大功率poe-pd控制器
图片尺寸1080x588
基于tms320f2812无刷直流电机控制系统-aet-电子技术应用
图片尺寸1218x676
长运通cyt3000b/cyt1000b线性恒流
图片尺寸723x384