d锁存器电路图

一种反馈型d锁存器
图片尺寸1000x852
门控nand sr锁存器的门控d锁存器电路
图片尺寸458x244
cmos集成电路主要采用传输门控d锁存器和逻辑门控d锁存器两种电路结构
图片尺寸692x472
cn102027678a_高速低功率锁存器有效
图片尺寸1861x1541
一种故障信息锁存电路的制作方法
图片尺寸1000x932
图2 d锁存器电路图与真值表2,d锁存器的应用锁存器广泛用于计算机与
图片尺寸497x490
晶体管门电路锁存器触发器
图片尺寸335x338
一种简单的d锁存器晶体管级电路如图题532所示试列出该电路的功能表
图片尺寸487x285
电路很简单,锁存器
图片尺寸607x459
抗核加固的d锁存器,属于集成电路可靠性中的抗核加固领域.
图片尺寸1000x874
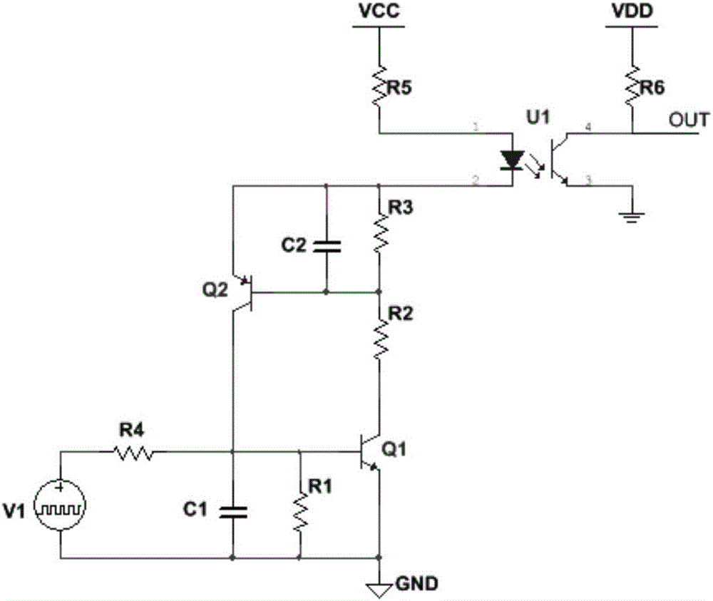
一种简易的信号锁存电路
图片尺寸1000x843
使用proteldxp设计一个锁存器电路原理图的教程免费下载
图片尺寸962x555
74hc573锁存器_若希望锁存器74hc573的输出端q端数据紧随输入端d端的
图片尺寸633x493
multisim使用与非门搭建rs锁存器和d锁存器
图片尺寸503x593
用d型触发器构成的数据锁存器电路
图片尺寸567x353
rs锁存器和d锁存器的电路结构及工作原理
图片尺寸438x248
converter,dac)锁存器电路中,当所述锁存器电路输出另一个数据值(例如
图片尺寸1000x678
cmos 八 d 锁存器 74hc/hct373 的内部逻辑图,其核心电路是8个如图5
图片尺寸720x520
一种高速低功耗的加固锁存器 本专利技术属于集成电路
图片尺寸1000x844
地址锁存电路
图片尺寸892x709