dc转dc升压电路图

ac/dc 12~24v低压电源升降压方案|fp7195升降压恒流驱动芯片
图片尺寸1352x590
用dcdc升压降压以及产生负电压的原理及应用
图片尺寸660x482
dcdc升降压我们需要怎么样的拓扑
图片尺寸766x333
dcdc升压电路
图片尺寸1175x624
dc-dc 升压电路
图片尺寸1350x670
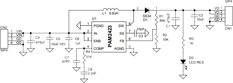
pam2423芯片升压dc-dc转换器5v输入12v输出电路
图片尺寸922x328
555芯片构成的dc转dc升压电路电压最高可达到300多伏
图片尺寸620x416
学习分享:dcdc转换的升压电路—boost # boost升压电路主要利用了
图片尺寸1708x1280
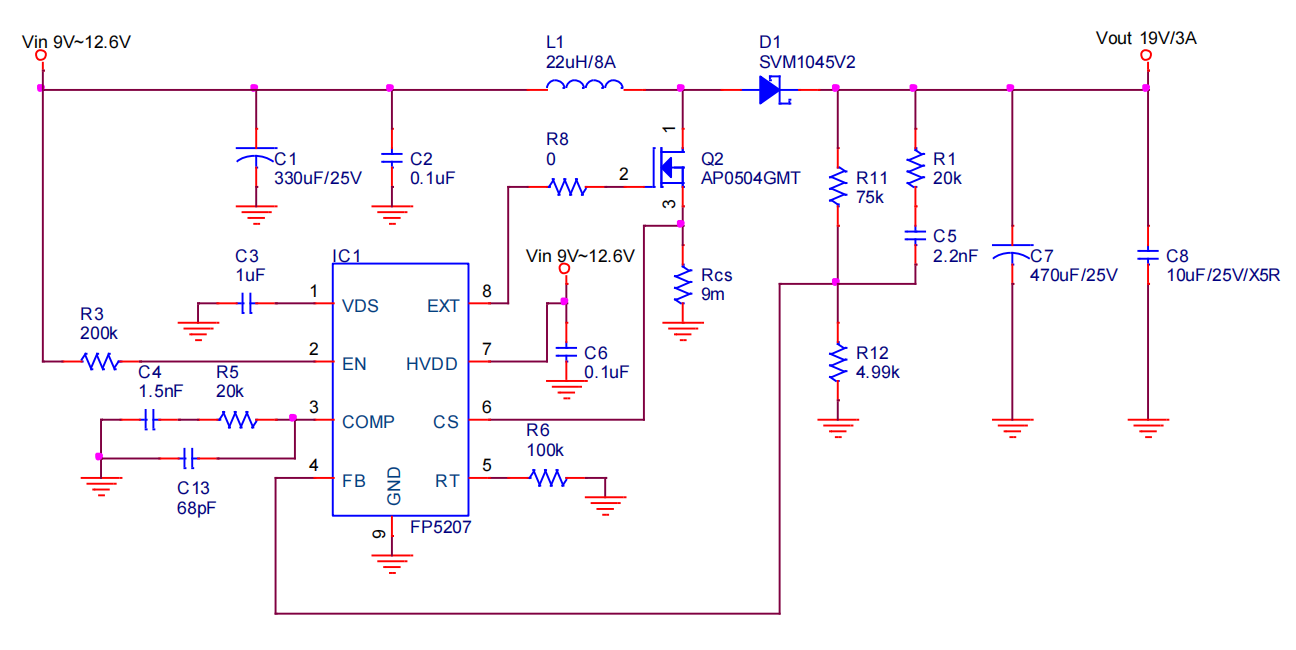
dcdc外置mos非同步升压控制icfp5207
图片尺寸1296x650
求低电压dc-dc升压模块电路图
图片尺寸767x381
如何构建dcdc升压转换器电路
图片尺寸578x266
其具有一个高效率四开关 (m2~m5) 同步降压-升压型 dc/dc 转换器,仅需
图片尺寸1080x698
一种抗跌落的dc-dc升压电路制造技术
图片尺寸1000x637
几种常见的dc-dc升压电路设计二
图片尺寸645x355
下图是升压型dc/dc转换器的电路示意图,红线表示开关晶体管q2 on时
图片尺寸700x380
dcdc直流升压电路 要求要用变压器(匝数比为1:2)输入15v/3a输出30v/1.
图片尺寸523x243
论坛很少人发diy洞洞板的dc升压降压电路和制作啊
图片尺寸1228x674
电感式dcdc_升压电路详析
图片尺寸845x346
一种双路冗余并联式同步开关升降压dc62dc电源的制作方法
图片尺寸1000x884
求一个高效率升压电路
图片尺寸855x417