dc转dc降压电路图

干货|一文帮你总结9种dc转换电路,电路图 工作原理
图片尺寸1156x978
dc芯片降压稳压主要是基于buck电路
图片尺寸1677x989
4,在电路设计中使用交错升压型dc/dc变换器的注意事项在电路设计中
图片尺寸981x551
dc dc电路工作原理及参数
图片尺寸912x500
手把手教你计算成本最低的ac转dc电源电路:阻容降压电路之电容降压
图片尺寸738x992
我最近在研究电动车上的非隔离dc/dc电源,发现它用的是buck电路,这种
图片尺寸1080x633
dc-dc转换电路图大全
图片尺寸640x419
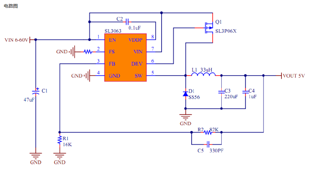
60v5a降压dcdc森利威尔sl3063兼容替代tps54360
图片尺寸1047x561
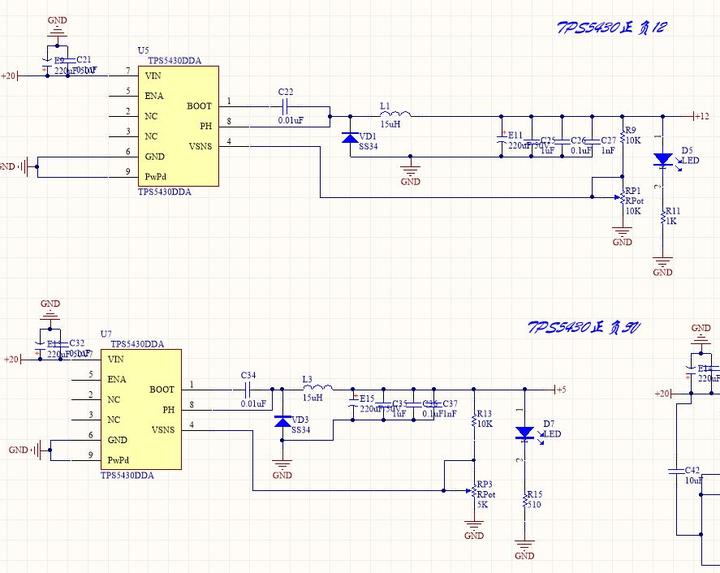
1.2 原理图电源部分
图片尺寸1848x1039
干货|一文帮你总结9种dc转换电路,电路图 工作原理
图片尺寸1280x558
干货|一文帮你总结9种dc转换电路,电路图 工作原理
图片尺寸1280x572
fp6291c是一个电流模式升压dc
图片尺寸893x724
dc-dc升压电路
图片尺寸1170x2220
一,dc 12v电源降压转为5v,这3种方案可参考学习
图片尺寸640x344
新能源汽车中的dc
图片尺寸1078x458
明星网站建设备案成功的网站可以更换域名吗
图片尺寸2713x1255
新能源dc一dc低压电源次级输出原理! 3.3v,1.8v供
图片尺寸1440x1920
dcdc降压电路
图片尺寸720x573
acdc降压转换器电路解析
图片尺寸700x537
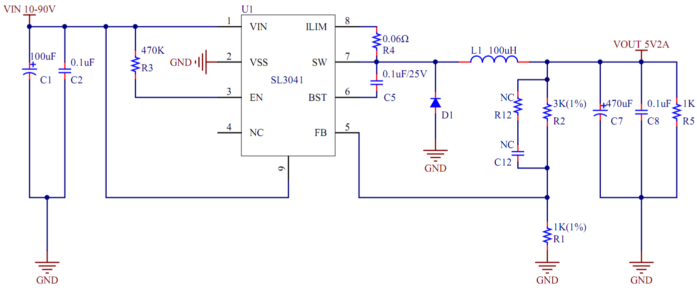
dcdc100v降压恒压icsl3041 替换 lmr16030:高效,稳定,低成本
图片尺寸1392x575