dc48v转dc12v电路图

技术深度解析:汽车48v
图片尺寸1026x1028
48v转12v的dcdc转换器电路图
图片尺寸700x460
48v转换12v,分享3种实现电路.#电路设计 #二极管 #
图片尺寸1080x1920
48v转12v的dcdc电路,输出功率150w,请问输出端需要多大的储能电容?
图片尺寸696x425
图片尺寸872x436
干货|一文帮你总结9种dc转换电路,电路图 工作原理
图片尺寸1280x682
dcdc安防监控设备48v转12v5a降压恒压芯片应用方案
图片尺寸800x518
dc-dc转换电路图大全
图片尺寸640x419
48v转15v,48v转12v,48v转24v高效率降压恒压芯片sl3041电路简单
图片尺寸968x406
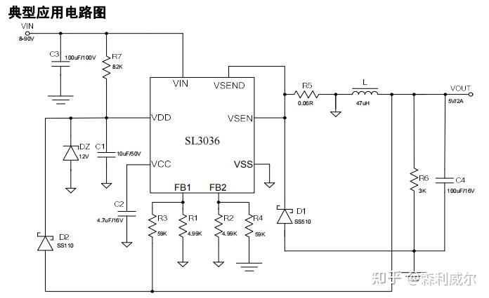
48v转12v电源芯片,48v转15v电源芯片电路图
图片尺寸1407x766
干货|一文帮你总结9种dc转换电路,电路图 工作原理
图片尺寸1280x572
这样一个升压电路~~~dc转dc~~~怎么升不了压的,是想18v升到48v的
图片尺寸1368x653
12v转48v电路图 实用的求解 自己做
图片尺寸699x324
4,在电路设计中使用交错升压型dc/dc变换器的注意事项在电路设计中
图片尺寸981x551
图片尺寸1569x879
干货|一文帮你总结9种dc转换电路,电路图 工作原理
图片尺寸1280x558
新能源汽车中的dc
图片尺寸1078x458
图片尺寸1351x597
dcdc高密度同步整流升压电路原理图.#创作灵感 dcdc高
图片尺寸604x845
dc电路图.有需要的兄弟可以点赞收藏
图片尺寸2560x1920