differ

预订beg to differ: the logic of disputes and argumen
图片尺寸267x400
in playful style with egg characters displaying different
图片尺寸450x299
comparative question: how does that first belief differ from
图片尺寸1080x810
finddifferlatter苹果版下载-finddifferlatterios最新官方版下载
图片尺寸392x696
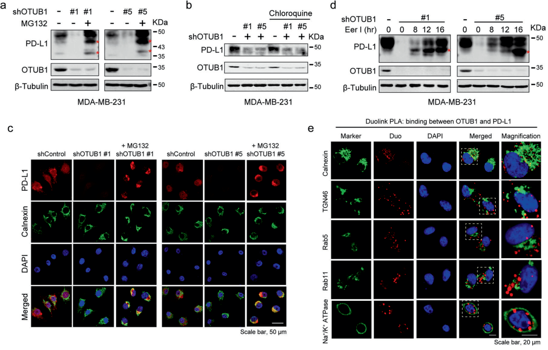
celldeathdiffer∣去泛素化酶otub1调控pdl1稳定性和肿瘤免疫逃逸的
图片尺寸1080x690
different people have different views of culture, and their
图片尺寸909x1024
beg to differ
图片尺寸500x500
beg to differ
图片尺寸2218x1386
and promotes bmp2-induced neocortical astrocytic differentiation
图片尺寸1201x1280
walgreens买的differin攻略来了
图片尺寸788x1051
differnent colors fiberglass duct rodder
图片尺寸1000x670
differin|pore-minimizing toner with witch hazel for face
图片尺寸900x900
cell death differ:chip介导cib1泛素化调节肺腺癌的上皮-间质转化
图片尺寸1289x881
you may beg to differ after seeing this amazing discovery.
图片尺寸803x1200
differ group
图片尺寸2453x1635
posts in the values category
图片尺寸1575x2400
预订 numerical solution of hyperbolic partial differ
图片尺寸305x400
feature of rnndiffer from normal neural network, recurrent
图片尺寸923x413
澳洲theories of differ.澳洲theorie - 抖音
图片尺寸641x720
【预订】review of the medical use of adapalene (differin)
图片尺寸500x500