ds18b20与单片机连接图

你有没有at89c51单片机和ds18b20的连接图发给我啊,谢谢啦,qq
图片尺寸313x279
基于单片机体温心率脉搏检测仪系统设计-csdn博客
图片尺寸681x442
求一份51单片机和ds18b20汇编程序
图片尺寸1144x728
基于c51单片机 ds18b20温度传感器 lcd1602显示器的智能水温控制系统
图片尺寸942x775
ds18b20160251单片机
图片尺寸1595x1120
蓝桥杯stm32f103rb扩展板ds18b20_ow_mode_ipu(void
图片尺寸1238x693
51单片机两路ds18b20温度检测仿真与源码带详细注释
图片尺寸1030x592
单片机综合练习 - 多功能时钟
图片尺寸341x394
跪求(利用单片机,温度传热器ds18b20和仿真系统设计具有数码显示兼具
图片尺寸600x357
关于ds18b20问题 - 51单片机
图片尺寸797x575
单片机毕设stm32的智能饮水机控制系统源码硬件论文
图片尺寸831x539
自己看书写的一个ds18b20温度传感器温度报警器单片机程序
图片尺寸1326x919
单片机dht11ds18b20智能报警源程序
图片尺寸1375x796
温度传感器ds18b20和单片机at89c51,怎么焊接啊,电路图也看不太懂,求
图片尺寸578x719
51单片机控制的ds18b20温度测量报警系统(可设置范围)
图片尺寸640x454
1602程序 ds18b20温度传感器 温度报警器 工程电路 单片机温度控制系
图片尺寸500x432
ds18b20做的温度检测
图片尺寸993x405
51单片机ds18b20温度传感四位数码管显示报警
图片尺寸923x644
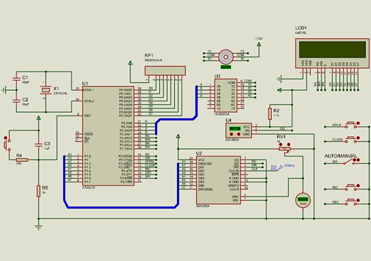
51单片机ds18b20智能窗帘控制系统
图片尺寸524x368
ds18b20温度传感器实验
图片尺寸893x532