dw06d应用电路图

dw06dw07锂电保护ic手册电路锂电池过充过放过流短路保护芯片电路
图片尺寸986x294
tp4056加dw06d是这样接线吗
图片尺寸1246x549
dw06d
图片尺寸750x400
60w多路输出开关电源电路
图片尺寸3208x1868
tp4056加dw06d是这样接线吗
图片尺寸963x511
tp4056加dw06d是这样接线吗
图片尺寸1233x559
首页 > 计算机软件,集成电路布图设计 > 锂电池供电方案 该电源切换
图片尺寸484x308
zd6双机道岔电路图
图片尺寸920x651
uc3846dw开机上电波形问题,急求解决
图片尺寸3264x2448
dw06d dw01保护激活方法1.jpg
图片尺寸1080x1398
集成电路(ic)-二合一保护ic,dw06d,低内阻,耐流大,sot23-6封装.
图片尺寸310x207
zd6型电动转辙机电路图
图片尺寸2048x1078
开关电源的启动电路
图片尺寸2717x1200
dm6266型3 1/2位数字钳形表电路
图片尺寸985x688
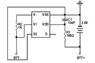
矽源特dw06d典型应用电路图:注意:1,注意输入输出电压和负载电流情况
图片尺寸600x450
六线制双动道岔控制电路图(头双末单)
图片尺寸2205x716
优利德万用表电路图纸合集
图片尺寸1240x1754
六线制室外转辙机电路图
图片尺寸1626x486
64d半自动闭塞电路图
图片尺寸608x264
dw01芯片与8205 mos管应用电路在dw01芯片与8205 mos管应用电路图中
图片尺寸712x475