dz108断路器接线图

低压开关设备和控制设备
图片尺寸2480x3507
断路器"防跳"功能介绍及回路详解
图片尺寸1080x896
在家庭电路和工业用电中,空气开关起着至关重要的
图片尺寸1242x1660
正泰chnt马达电动机保护器开关dz108一201420a电机断路器塑0.4 0.4
图片尺寸800x800
百胜智能dz108高速道闸接线图及安装说明
图片尺寸1405x1103
图片尺寸1080x2340
断路器及断路器控制回路详解
图片尺寸1080x810
简单的断路器控制回路原理图,一看就懂!
图片尺寸932x1248
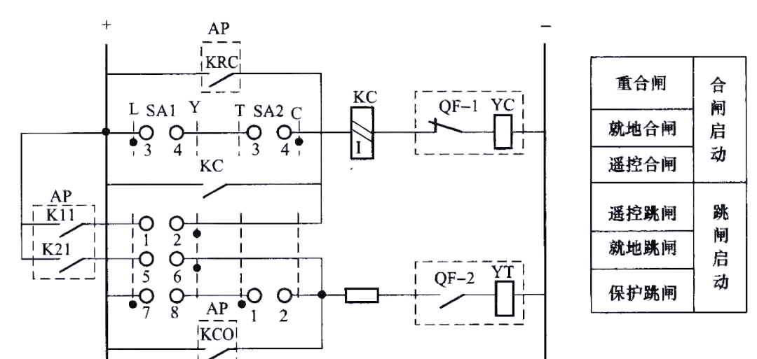
断路器控制回路中的跳合闸操作详解
图片尺寸1080x513
🔌接触器和断路器控制回路详解🔌
图片尺寸640x452
德力西电机保护塑外壳断路器dz108
图片尺寸1440x1440
高压断路器控制回路的多种功能实现
图片尺寸548x565
万能断路器二次回路#安全用电 #电气控制 #线路故障排除与维
图片尺寸1284x1454
断路器控制回路接线
图片尺寸960x720
空气开关接线图全面解析,助你轻松掌握!
图片尺寸974x1315
1000/3 200a固定式智能型框架式断路器开关 - 爱企
图片尺寸750x934
断路器控制回路断线分析
图片尺寸812x944
断路器"防跳"功能介绍及回路详解
图片尺寸399x503
图片尺寸1032x1874
图片尺寸2000x2816