endodermis

ektodermis/endodermis
图片尺寸400x400
meristerm: 分生组织,持续生长root cap: 保护根尖分生组织endodermis
图片尺寸600x648
水往高处流植物的水分吸收和运输122张ppt教程
图片尺寸960x720
小红书玄学
图片尺寸1080x703
auxin reflux between the endodermis and pericycle promotes
图片尺寸684x256
水稻硅转运蛋白lsi1高选择性结构基础
图片尺寸640x628
浙江大学2012植物学甲课件 第03次课2008ppt第54到106页
图片尺寸1080x810
frontiers | finding missing interactions of the arabidopsis
图片尺寸1149x680
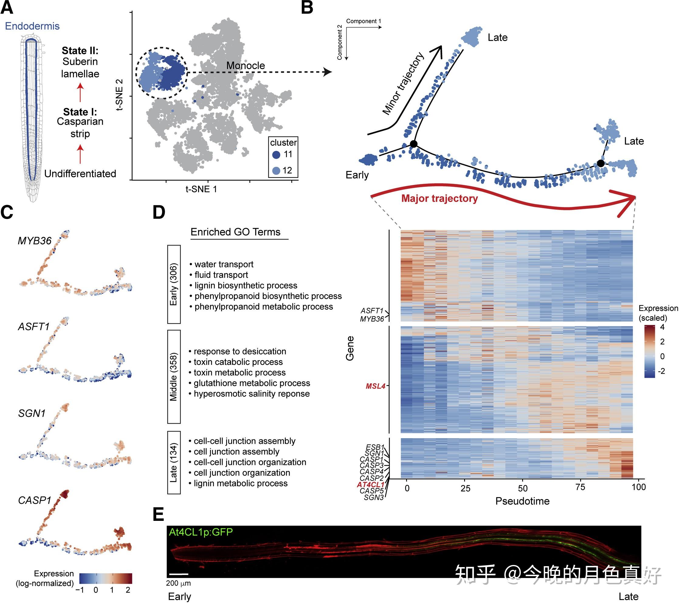
transcriptional dynamics of endodermis developmentdrop seq,细胞
图片尺寸2233x2257
图显示内部根结构
图片尺寸1200x887
transcriptional dynamics of endodermis developmentdrop seq,细胞
图片尺寸2234x1982
absorb silicon (as silicic acid) from soil solution, which is
图片尺寸1897x2329
药用植物学试题答案
图片尺寸436x268
newphytologist拟南芥mus和mul调控侧根发育的分子机制
图片尺寸486x722
「真菌王国科普系列之三」"小"菌根的"大"作用
图片尺寸640x375
light and gravity signals synergize in modulating
图片尺寸975x1352
【预订】die goldendodermis der farne: fluoreszenzmikroskopische
图片尺寸500x500
【4周达】die goldendodermis der farne : fluoreszenzmikroskop
图片尺寸800x800
6 times longer than that of the wild type. this long root
图片尺寸1701x729
epidermis and endodermis structure in face view of hale-nia
图片尺寸393x646