er图转换为关系模型

er图/模型转换为关系模型 - 润新知
图片尺寸554x763
🎬数据库er图大揭秘🔍
图片尺寸1080x1498
er图转换为关系模式实例
图片尺寸920x1302
e-r图如何向关系模型转换
图片尺寸950x637
【数据库】e-r模型转化关系模式_er图向关系模型的转换举例-csdn博客
图片尺寸1545x889
er图和对应关系模式(只写关键)
图片尺寸753x430
e-r图如何向关系模型转换
图片尺寸770x676
如何将er图转化为关系模型(含案例) - 知乎
图片尺寸1317x680
「数据库」e-r模型转换为关系模型
图片尺寸1280x778
er图转换为关系模型 二元联系类型的转换
图片尺寸960x1280
书名,出版社,主编,课程号)(2)对于多对多的联系,转换为关系模型的方法
图片尺寸2771x1138
er图及关系模式
图片尺寸920x1303
关系模型
图片尺寸567x486
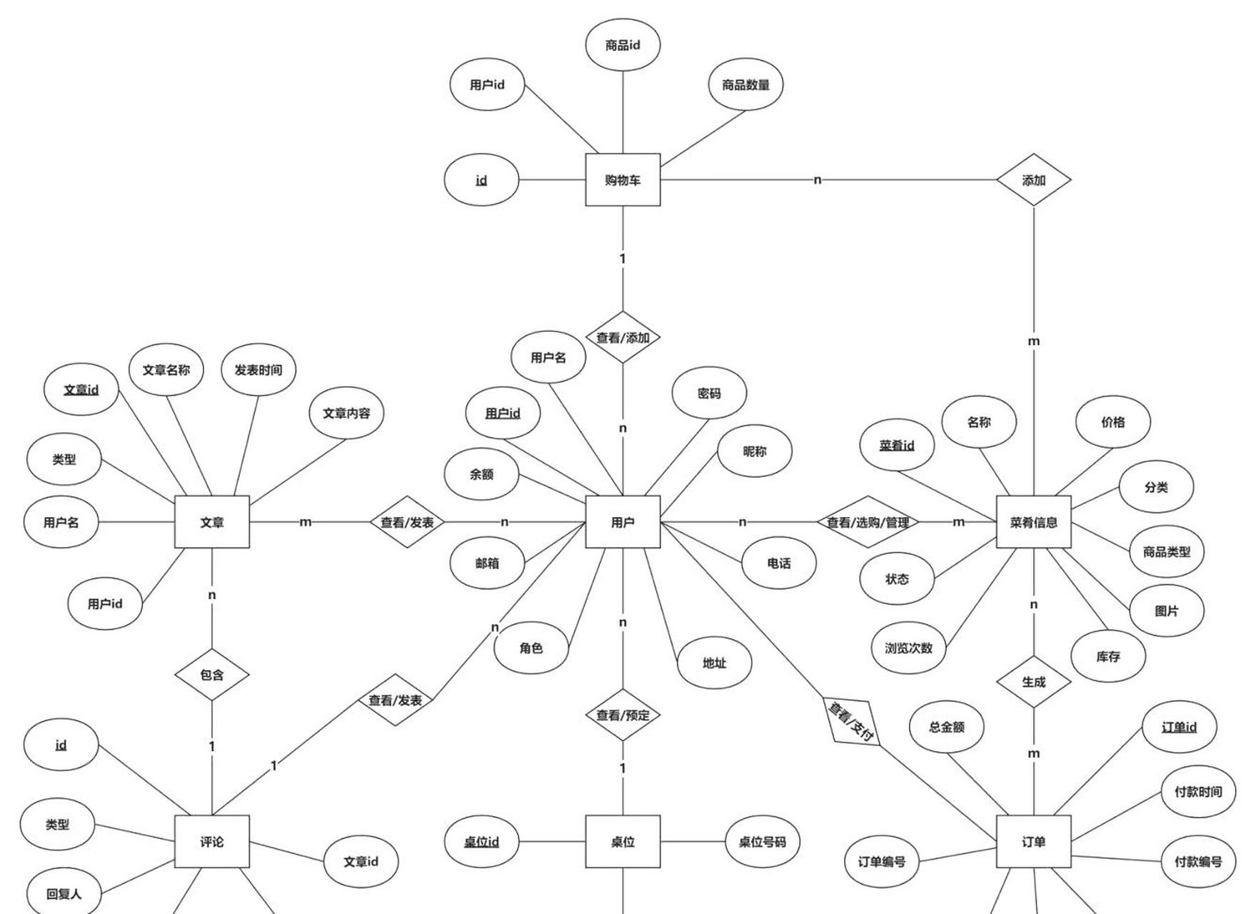
系统er图是教育领域中用于描述教务管理过程中实体间关系的图形工具
图片尺寸4271x3213
er图转换为关系模式实例
图片尺寸300x424
er模型转换为关系模型规则
图片尺寸920x1302
e-r图如何向关系模型转换
图片尺寸832x590
成绩管理系统er模型并转换为关系模型并规范化_第1页
图片尺寸1859x2631
绘制er图(实体关系图)和数据流图是软件开发过程中非常重要的步骤.
图片尺寸1759x1280
er图/模型转换为关系模型 - 润新知
图片尺寸554x794