er图转换为关系表图

er图/模型转换为关系模型 - 润新知
图片尺寸554x763
🎬数据库er图大揭秘🔍
图片尺寸1080x1498
【数据库】e-r模型转化关系模式_er图向关系模型的转换举例-csdn博客
图片尺寸1545x889
2021年度十大热门er图(实体关系图) - 知乎
图片尺寸1270x857
er图及关系模式
图片尺寸920x1303
接下来正式进入er图→关系模式转换(同样以上述er图为例):对应上图中
图片尺寸1317x680
er图转换为关系模式实例
图片尺寸920x1302
又画了个er图
图片尺寸1215x1280
关系型数据库理论与使用实践_er图的关系可以重名吗-csdn博客
图片尺寸1884x1587
网上考试系统er图(共1页)
图片尺寸920x1302
一对一 er图
图片尺寸425x328
er图(实体关系图)怎么画?
图片尺寸7016x4961
er图概念模型转换为关系表逻辑模型(二元联系,三元联系)
图片尺寸554x912
er图转换为关系模式实例
图片尺寸300x424
e-r图如何向关系模型转换
图片尺寸770x676
数据库er图有什么用(数据库er图转换为关系模式)
图片尺寸407x499
e-r图如何向关系模型转换
图片尺寸832x590
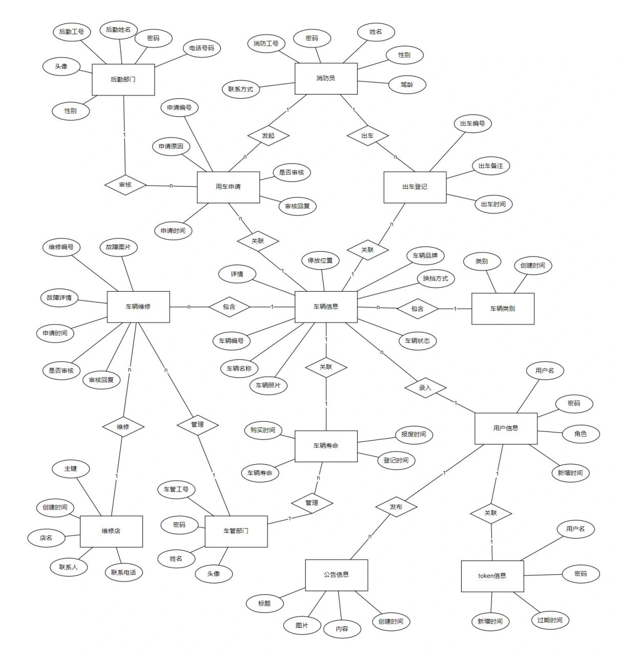
系统er图是教育领域中用于描述教务管理过程中实体间关系的图形工具
图片尺寸4271x3213
er图转化为关系模式
图片尺寸2560x1158
er图转换为关系模型 二元联系类型的转换
图片尺寸960x1280