esim二维码图

你还没用上的esim走出两条路:物联网与智能手机
图片尺寸500x373
联通正式开启esim开户:暂不支持apple watch
图片尺寸750x1189
蔚来es6这车各方面怎么样是否值得购买
图片尺寸467x636
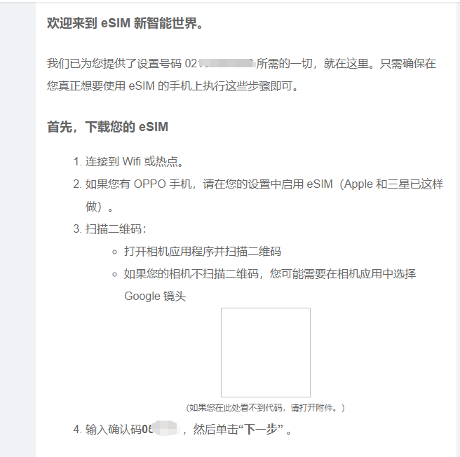
版本机型可忽略此操作)1,手机扫描二维码配置wifi方法1)开启电源开关
图片尺寸374x374
另一只眼看蔚来造车新贵的营销革命一
图片尺寸720x960
简单实用的360 se5儿童安全手表
图片尺寸2376x1584
将360儿童卫士2与手机配对,这里需要通过手机去扫说明书中的二维码,而
图片尺寸640x439
需输入专属折扣码:88888
图片尺寸1080x614
在线开通新西兰esim电话卡,0月租无需实名免费接收短信,5ber上也可用
图片尺寸656x652
苹果实用技巧:开通 apple watch 中国电信 esim 蜂窝数据电话上网功能
图片尺寸400x407
守护升级沟通升级米兔儿童学习手表6c
图片尺寸640x671
esim卡,20g流量无限通话,不限有效期,提前激活落地即可用,发含二维码
图片尺寸1080x1120
后悔没早点拥有日本上网卡esim
图片尺寸1080x1439
智慧社区服务平台
图片尺寸400x517
体验esim版ipad10一周后它改变了我的工作方式
图片尺寸800x447
如何添加fidorogers的esim电子卡
图片尺寸947x625
移动官方的相关页面显示,中国移动现已在部分城市开通苹果的esim服务
图片尺寸700x359
"充话费"为何变成了"洗钱" 小心被骗!
图片尺寸1080x608
米兔儿童电话手表3c测评报告
图片尺寸640x480
中国联通启动"esim一号双终端"业务
图片尺寸400x266