fr9886电路图输出5v

3w5v输出开关电源电路
图片尺寸2263x1423
fr9886 dc芯片
图片尺寸858x503
12v 5v多路输出电源
图片尺寸1293x833
75w/5v输出开关电源电路
图片尺寸2283x1207
怎么制作5v的直流稳压电源
图片尺寸949x376
5v电压输出的电源变换电路图
图片尺寸500x507
5v电源电路图
图片尺寸678x273
对称输出的5v电源稳压器电路图
图片尺寸1200x740
5v升压电路 谁能帮我讲下这个电路工作原理 谢了
图片尺寸904x449
自激振荡开关电源稳压部分析以及过流保护电路分析
图片尺寸3264x2448
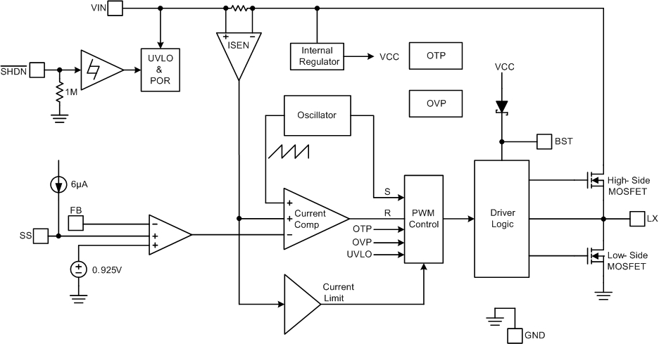
fr9886d
图片尺寸936x489
12v,5v直流稳压电路设计问题,高分求助!
图片尺寸1012x549
fr9888
图片尺寸503x227
开关稳压电源:5v,5a开关稳压电源电路图
图片尺寸800x697
直流电源哪个牌子好大功率可调直流电源图
图片尺寸1605x906
dv_电路
图片尺寸1715x1265
这种 5v/5w 反向通过限制峰值变压器电流实现功率限制.
图片尺寸3141x2072
例2:开机图像伸缩,背光灯闪烁分析与检修:测量开关电源输出各路电压
图片尺寸2279x1163
5v,2a的vmos线性电源电路
图片尺寸1021x879
12v转5v电源设计方案(lm2596浅谈)
图片尺寸951x407