g6pd是什么意思

g6pd活性检测结果1885什么意思
图片尺寸540x960
g6pd缺乏症课件ppt
图片尺寸920x690
可是让担忧的是宝宝在足底血检查的时候,被查出了g6pd缺乏症,也就是
图片尺寸1080x1438
g6pd缺乏症ppt
图片尺寸1080x810
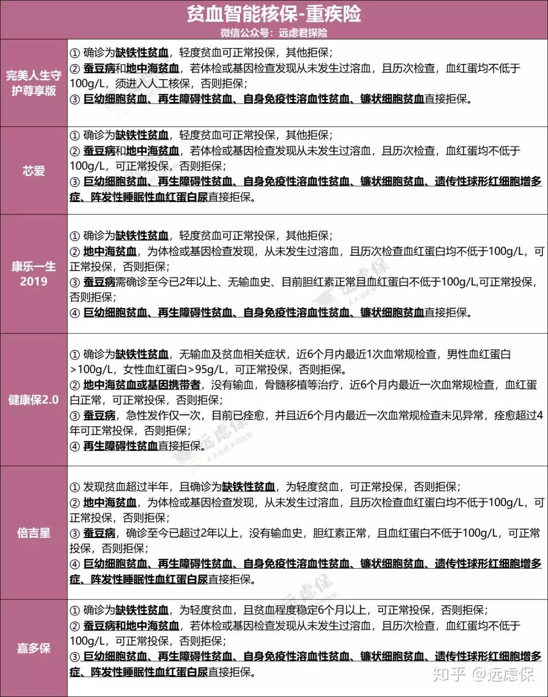
g6pd缺乏症,俗称蚕豆病,能买什么重疾险?
图片尺寸1080x1373
新手奶爸 | g6pd复查,黄豆病确诊
图片尺寸1080x880
妈妈们很自责很怕:"家里人都没有 ,为什么我儿子就有?
图片尺寸960x1280
怀孕12周抽血葡萄糖6磷酸脱氢酶g6pd偏低结果676
图片尺寸600x801
g6pd缺乏症
图片尺寸649x1036
有一种病叫做蚕豆病g6pd缺乏症
图片尺寸458x616
医疗卫生系统考试难点解析维生素d缺乏性佝偻病上
图片尺寸536x541
蚕豆病的医学名也叫g6pd缺乏
图片尺寸888x520
葡萄糖六磷酸脱氧酶(g6pd),结果是4078,单位u/l.
图片尺寸1280x960
葡萄糖-6磷酸脱氢酶(g6pd)是什么意思?严重吗?
图片尺寸1280x960
上虞
图片尺寸878x1280
蚕豆病肺炎13价要不要打
图片尺寸1080x1440
g6pd缺乏症3行业特制
图片尺寸920x690
春末夏初当心重男轻女的蚕豆病不懂的父母快为孩子看一眼
图片尺寸640x695
有一种疾病,他也重男轻女
图片尺寸720x604
有一种病叫做蚕豆病g6pd缺乏症
图片尺寸623x399