gd32f103原理图

gd32f103c8t6c77994方案验证板
图片尺寸1089x770
gd32 led闪烁_gd32f303原理图_zmiyhl的博客-csdn博客
图片尺寸637x657
stm32f103c8t6原理图
图片尺寸1335x866
在编辑器中打开c500621-gd32f103rct6方案验证板原理图设计图立创商城
图片尺寸1652x1170
stm32替代方案|原厂资料gd32f103vet6一键下载电路设计|第2集
图片尺寸640x291
stm32芯片替代方案|gd32f103vet6调试jtag接口电路|第三集
图片尺寸809x539
gd32f103c8t6中文资料pdf_gd32f103c8t6芯片概述/特性/原理及引脚图等
图片尺寸931x581
stm32f103c8t6最小系统电路原理图(最新整理)
图片尺寸920x651
gd32f103基础教程硬件介绍四
图片尺寸554x363
gd32f103rct6c80687方案验证板
图片尺寸1223x865
gd32f1038m晶振改12m要修改的地方
图片尺寸1920x1048
stm32f103c8t6最小系统原理图的资料合集
图片尺寸613x352
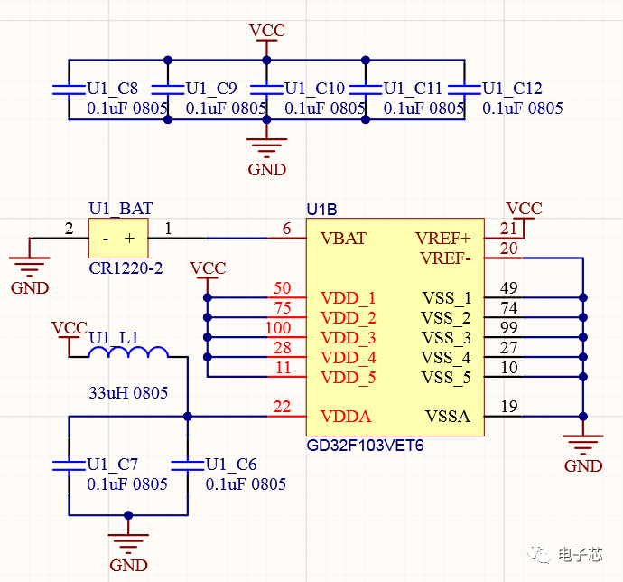
stm32芯片替代方案 | 从原厂资料中获取gd32f103vet6电源电路设计
图片尺寸690x644
stm32f103c8t6最小系统核心板电路原理图
图片尺寸880x592
兆易创新gd32f103系列mcu数据手册datasheet
图片尺寸801x877
背景技术:自动平衡车又叫体感车,思维车,摄位车等,其运作原理主要是
图片尺寸945x688
stm32f103 压力传感器原理图
图片尺寸959x678
stm32f103rc开发板原理图
图片尺寸968x692
基于gd32f303mcu的通用变频器方案设计
图片尺寸1076x672
stm32f103rc核心开发板原理图
图片尺寸1243x820