ha5833ae驱动电路图

电机驱动电路
图片尺寸728x509
cn209692656u_一种纠偏机半闭环伺服电机驱动电路
图片尺寸1000x960
igbt驱动电路
图片尺寸888x457
伺服驱动器逻辑电路图
图片尺寸1003x1021
555构成的igbt驱动电路
图片尺寸516x343
图2科润acd600-90g驱动板的igbt驱动电路
图片尺寸719x591
sg3525逆变器前级驱动板接线图
图片尺寸669x542
扬声器驱动电路原理图
图片尺寸908x473
h桥电机驱动电路遇到的问题
图片尺寸696x814
igbt自举电路的驱动方式
图片尺寸700x539
三相无刷电机驱动电路
图片尺寸812x582
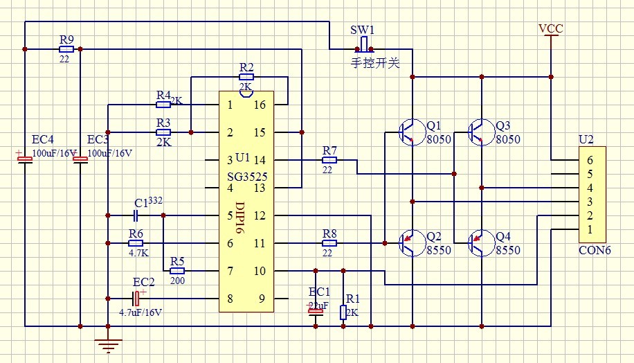
这个3525驱动电路是不是存在问题? - 科创
图片尺寸916x524
三相无刷电机的驱动电路图
图片尺寸705x446
步进电机驱动器电路模块设计原理图和pcb
图片尺寸1188x432
直流电机驱动电路
图片尺寸624x575
一种igbt驱动隔离电源电路
图片尺寸1898x1147
555正激驱动电源电路
图片尺寸1188x649
一种用于串联谐振大功率igbt模块驱动电路
图片尺寸2574x1217
伺服驱动电路图
图片尺寸981x505
蓝三色各自采用单独的驱动电路
图片尺寸700x502