hcpl3120驱动电路图

tlp250与hcpl-3120驱动设计分析
图片尺寸2225x1018
驱动原理图赏析 - 知乎
图片尺寸1961x1171
雾化片驱动电路的制作,自制简易加湿器
图片尺寸1728x1080
adp3120a 双路12 v mosfet驱动器 具有输出禁用功能
图片尺寸1182x475
0安培输出电流igbt门驱动光电耦合器hcpl-3120
图片尺寸384x252
求解大神分析一下这个驱动电路的原理,在线等.
图片尺寸773x395
tlp250与hcpl-3120驱动设计分析
图片尺寸1522x1330
0安培输出电流igbt门驱动光电耦合器hcpl-3120
图片尺寸859x262
电气特性图8 开通时序图7 hcpl-316j推挽扩流电路图6 hcpl-316j工作
图片尺寸886x568
hcpl3120,发光二极管是在什么情况下导通?
图片尺寸352x345
a316j(hcpl-316j)驱动电路的检修
图片尺寸636x444
hcpl-331j驱动电路关键参数实测分析
图片尺寸915x356
tlp250与hcpl-3120驱动设计分析
图片尺寸307x212
主板实验 | 电机驱动电路原理是什么?
图片尺寸1359x1283
a316j驱动电路的检修a316j(hcpl-316j)驱动电路的检修下图画出了
图片尺寸1787x2527
硬盘电机驱动电路-csdn博客
图片尺寸767x641
新能源汽车控制器:igbt驱动电路
图片尺寸1152x720
如果六路脉冲驱动电路,其静态电压,脉冲电压幅度有了显著的差异,还能
图片尺寸547x550
94三极管开关驱动电路.
图片尺寸720x1282
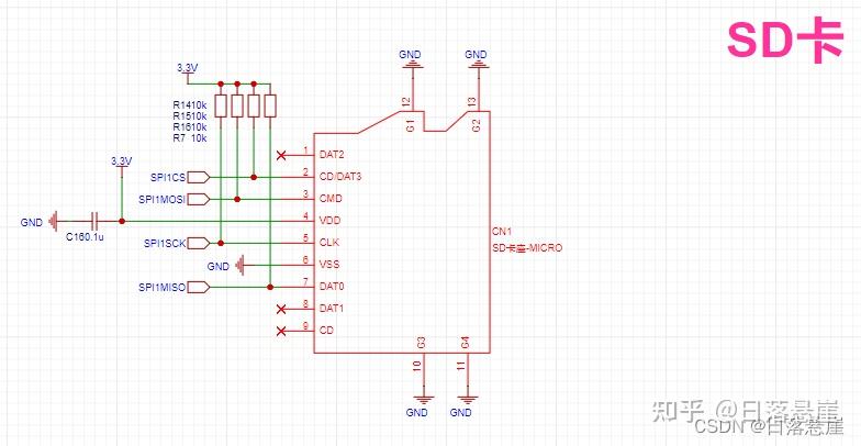
电路图sd卡驱动电路
图片尺寸784x406