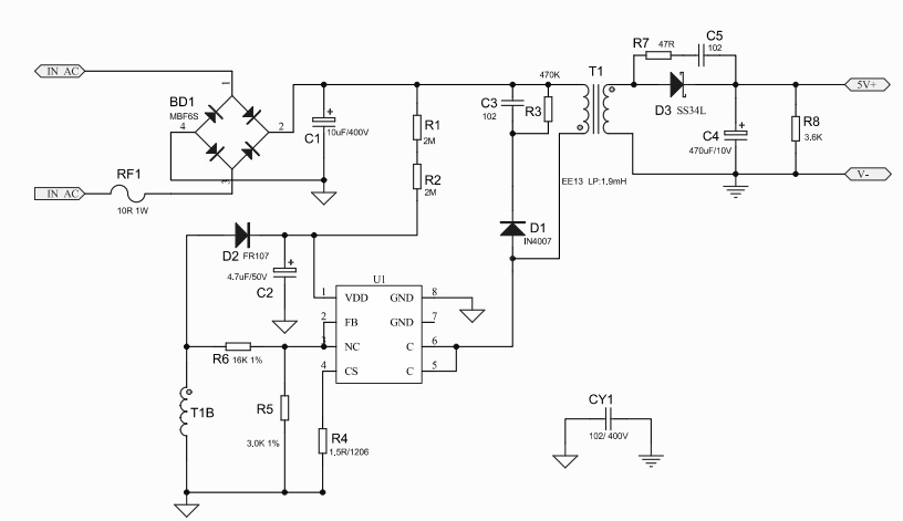
highway13a应用电路图

在网上看到了这个资料,自己搭了个电路测试,但是有问题,手头的高频
图片尺寸868x486
基于uc2525的交流逆变电源设计 - 电源设计应用 - 电子发烧友网
图片尺寸563x443
单向可控硅bt151电动车充电器电路图.jpg
图片尺寸639x429
ltm4620双通道13a稳压器电路图 - ic应用电路图 - 电子发烧友网
图片尺寸2002x1948
120w电源uc3843应用电路
图片尺寸1970x1300
an5265构成的放大电路应用电路
图片尺寸535x234
mp9486开关电源芯片
图片尺寸1351x690
ob2530pap
图片尺寸934x454
图 1:lt3045 典型应用电路原理图和特点
图片尺寸945x451
供电电源电路图 - 应用电子电路 - 电子发烧友网
图片尺寸682x444
tda2616功放电路图-应用电路-单电源功放电路
图片尺寸556x489
文档下载 所有分类 工程科技 电子/电路 > itr8307应用图itr8307与lm
图片尺寸622x498
max1582典型应用电路
图片尺寸1911x1046
大年初二的成果,什么管子都能烧,d13003分立超薄功放.
图片尺寸905x616
充电器芯片tb5806会带来什么神秘呢?
图片尺寸816x471
现有一关于xl4015芯片的应用图,请大神帮帮分析,有重谢!
图片尺寸865x516
试过在rc滤波电路后面加电压跟随器但是没有效果.选用的是lm358
图片尺寸932x702
全文 - 应用电子电路 - 电子发烧友网
图片尺寸912x511
图8.poe应用参考设计电路图(2) 详情请见: http://pdfserv.
图片尺寸553x356
4s内置电路模块设计tpa3116电路图tpa3116|2017-04-10tpa3116应用电路
图片尺寸1125x709